2021年临床执业医师第一阶段考试复习内容,相信是考生们关注的问题,医学教育网小编整理“临床执业医师第一阶段考试历年知识点速记——儿科疾病高频考点35条”如下。
1.胎儿期:从精子和卵子结合形成受精卵开始至胎儿出生为止,约40周。最初12周,最易受外界不利因素的影响而出现流产、先天畸形、遗传性疾病或宫内发育不良。
2.新生儿期:发病率及死亡率高,尤以早期新生儿(第一周新生儿)最高。
3.婴儿期:出生后至满1周岁之前,包括新生儿期在内。是小儿生长发育最迅速的时期,身长在一年中增长50%,体重增加2倍。
4.幼儿期:1周岁后到满3周岁之前。智能发育较快,语言、思维、自我意识发展迅速。开始行走,活动范围增大。好奇心强,自我保护能力差。意外事故较多见。
5.学龄前期:3周岁后到6~7周岁入小学前。智能发育增快,是性格形成的关键时期。小儿可塑性较大,注意培养道德品质及生活习惯。意外事故较多见。意外事故较多见。
6.青春期:女孩从11~12岁开始到17~18岁,男孩从13~14岁开始到19~20岁。身高增长显著加速,是第二个体格生长高峰。第二性征及生殖系统迅速发育并逐渐成熟,性别差异明显。
7.胸围出生时比头围小1~2cm,约32cm;1周岁时与头围相等,约46cm。
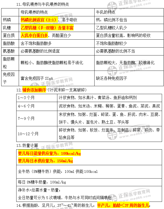
8.儿科生长发育数据包









推荐阅读:
2021年临床/中医医师分阶段辅导课程:超值精品班,助你备考一臂之力!
以上“临床执业医师第一阶段考试历年知识点速记——儿科疾病高频考点35条”内容医学教育网整理,更多辅导精华资料、备考经验、免费视频课程请查看正保医学教育网医师分阶段栏目。