2021年临床执业医师第一阶段考试复习内容,相信是考生们关注的问题,医学教育网小编整理“临床执业医师第一阶段考试知识点——风湿免疫系统高频考点速记17条!”如下。
1.系统性红斑狼疮(SLE)是一种以多系统损害和多种自身抗体阳性为主要特点的系统性自身免疫性疾病,在慢性病程中病情缓解和急性发作常交替发生。
2.80%SLE患者有皮肤损害,其中蝶形红斑和盘状红斑最具有特征性。
3.10%的SLE患者因关节周围肌腱受损而出现Jaccoud关节病,其特点为可复性非侵蚀性关节半脱位。
4.几乎所有SLE患者的肾组织都有病理变化,约60%患者有临床表现。
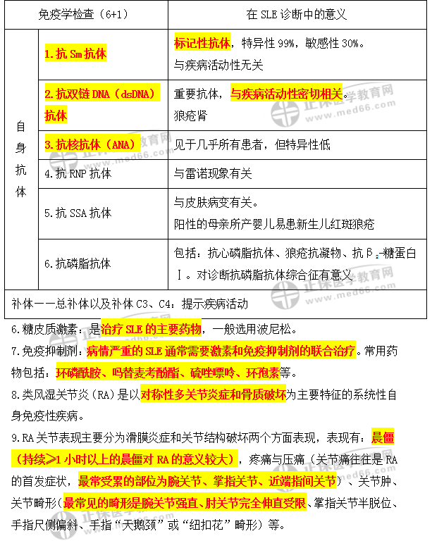
5.SLE免疫学检查


推荐阅读:
2021年临床/中医医师分阶段辅导课程:超值精品班,助你备考一臂之力!
以上“临床执业医师第一阶段考试知识点——风湿免疫系统高频考点速记17条!”内容医学教育网整理,更多辅导精华资料、备考经验、免费视频课程请查看正保医学教育网医师分阶段栏目。