考研报名已经进行到了网上确认这一步了!需要在江苏省参加2021年全国硕士研究生招生考试的考生们注意了!根据江苏省发布的公告,网上确认会于11月7日开始,省内报考点之一的中国药科大学已经发布了现场确认的公告,为帮助各位考生了解网上确认都需要做注意什么?确认流程是什么?医学教育网小编从中国药科大学的研究生院官网上查找到了“2021年全国硕士研究生招生考试中国药科大学报考点(3225)网上确认流程”通知内容如下,各位同学注意看了!
附件下载: 2021全国硕士研究生招生考试考生诚信考试承诺书
特别提醒
1、考生须提前准备好网上确认材料,扫描或拍照后存于手机中,便于顺利进行网上确认。考生上传材料成功后,请等待审核并及时登录系统查看审核结果,如未通过审核,应根据提示重新提交相关材料。
2、准考证照片上传要求:
(1)本人近三个月内正面、免冠、无妆、彩色头像电子证件照(蓝色或白色背景,具体以报考点要求为准,用于准考证照片);
(2)仅支持jpg或jpeg格式,建议大小不超过10M,宽高比例3:4,分辨率不低于200*200;
(3)正脸头像,人像水平居中,人脸的水平转动角,倾斜角,俯仰角应在±10度之内。眼睛所在位置距离照片上边沿为图像高度的30%-50%之间。头像左右对称。姿态端正,双眼自然睁开并平视,耳朵对称,嘴唇自然闭合,左右肩膀平衡,头部和肩部要端正且不能过大或过小,需占整张照片的比例为不小于2/3;
(4)脸部无遮挡,头发不得遮挡脸部、眼睛、眉毛、耳朵或造成阴影,要露出五官;
(5)照明光线均匀,脸部、鼻部不能发光,无高光、光斑,无阴影、红眼等;
(6)人像对焦准确、层次清晰,不模糊;
(7)不得化妆,不得佩戴眼镜、隐形眼镜、美瞳拍照;
(8)图像应真实表达考生本人近期相貌,照片内容要求真实有效,不得做任何修改(如不得使用PS等照片编辑软件处理,不得对人像特征(如伤疤、痣、发型等)进行技术处理,不得用照片翻拍);
(9)请务必谨慎上传符合上述全部要求的照片,否则会影响审核。
3、身份证上传要求:请确保身份证边框完整,字迹清晰可见,亮度均匀,文字正向显示。
4、手持身份证照片上传要求:
(1)仅支持jpg或jpeg格式,建议大小不超过10M;
(2)拍摄时,手持本人身份证,将持证的手臂和上半身整个拍进照片。姿态端正,双眼自然睁开并平视,耳朵对称,嘴唇自然闭合,左右肩膀平衡,头部和肩部要端正。
(3)脸部无遮挡,头发不得遮挡脸部、眼睛、眉毛、耳朵或造成阴影,要露出五官;
(4)确保身份证上的所有信息清晰可见、完整(没有被遮挡或者被手指捏住);
(5)照明光线均匀,脸部、鼻部不能发光,无高光、光斑,无阴影、红眼等;
(6)人像对焦准确、层次清晰,不模糊;
(7)不得化妆,不得佩戴眼镜、隐形眼镜、美瞳拍照;
(8)图像应真实表达考生本人近期相貌,照片内容要求真实有效,不得做任何修改(如不得使用PS等照片编辑软件处理,不得对人像特征(如伤疤、痣、发型等)进行技术处理,不得用照片翻拍);
(9)请务必谨慎上传符合上述全部要求的照片,否则会影响审核。
5、其他材料照片或图片要求对焦准确,照片清晰,照片中文字可肉眼识别。
6、准考证打印:考生自行于2020年12月19日-12月28日凭网报用户名和密码登陆研招网下载打印准考证(使用A4幅面白纸打印,正、反两面在使用期间不得涂改或书写)。
7、后续考试考场安排,请考生在考试前关注我校研究院官网(网址:http://yjsy.cpu.edu.cn/)或研究生招生微信公众号“中国药科大学研究生招生”具体通知,暂定于考试前一天下午4点后通过考点查询系统查询个人所在具体考场。
8、考生须确保所有上传材料的真实性,报考点和招生单位将核实相关信息,如有作假,一经发现,即取消其报名资格并追究相应责任。因考生本人错误提交报考信息或填报虚假信息,导致后期不能考试、复试或录取的,后果由考生本人承担。经考生本人确认的报名信息任何时候不作修改,因考生本人未认真阅读相关报考条件及相关政策要求,以及网报信息误填、错填,导致不能现场确认、考试、复试、录取以及入学后不能进行学籍注册的,遗留问题由考生本人负责。
9、残疾考生参加全国硕士研究生招生考试,申请合理便利的,须提前与我校考点取得联系。
10、报考点网上确认联系电话:025-86185281。地点:南京市江宁区龙眠大道639号中国药科大学研究生院招生办公室705。工作时间内,接受考生关于网上信息确认的咨询。
请
考生凭在中国研究生招生信息网(以下简称“研招网”)上报名系统的用户名及密码登录,按流程进行网上确认。
一、考生注意事项
1、考生应认真阅读“中国药科大学报考点网上报名公告”并确保填报信息准确无误,因误填、错填或虚假填报造成不能确认或考试的,后果由考生本人承担。
2、考生须在“研招网”报名系统完成网上报名(含缴费),未缴费或未全部完成网上报名的为无效信息,不得确认,确认期间不可补缴费。
3、我校考点将按考生网上确认顺序审核材料并通过,请勿催促。未通过网上确认的考生须按要求及时提交相关补充确认材料(截止时间如未提交将不准考)。
二、中国药科大学报考点(3225)接收考生范围
南京地区报考我校的、并且须符合中国药科大学报考点网上报名公告第一项要求的下列考生:
1、就读学校在南京的应届考生
2、户口或工作单位在南京的往届考生
三、网上确认时间安排:
2020年11月7日至11月9日,上午9:00-11:30,下午14:00-17:00。
四、考生可选择使用手机、计算机等设备完成信息确认。所有考生均须进行网上确认,未在规定的时间内参加网上确认或因自身原因未被审核通过的考生,报名信息无效。
考生网上确认信息原则上按下列流程办理:
1、考生凭在“研招网”网上报名系统的用户名及密码登录网上确认系统(网址:
https://yz.chsi.com.cn/wsqr/stu)或扫描下方二维码登录确认系统;

2、考生须认真阅读报考点公告及签定《考生诚信考试承诺书》。
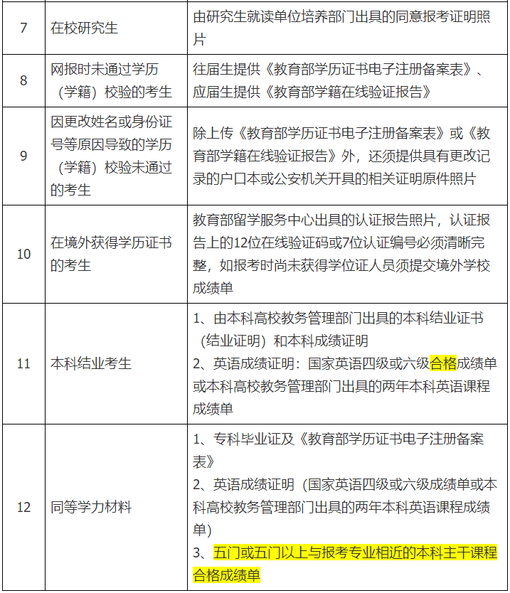
3、考生上传材料,具体要求见下表。


以上是医学教育网小编整理的“中国药科大学(3225)报考点2021年全国硕士研究生招生考试网上确认流程”全部内容,想了解更多医学考研知识及内容,请点击医学教育网。预祝大家都可以顺利报名!