下载APP
医师实践技能考试
首页
>
医师实践技能考试
>
考试经验
Template comment not closed, line number is 3
2020年河北省秦皇岛医师实践技能考试考前疫情防控通知
2020-07-02
2020年安徽阜阳考点医师实践技能考试基地都有哪些?
2020-07-02
广西桂林考点2020年医师实践技能考试国家基地考试提醒
2020-07-02
2020年铜陵市医师实践技能考试技能基地安排与考试须知
2020-07-02
2020年淮南市医师实践技能考试疫情防控与健康申请承诺书
2020-07-02
2020年医师实践技能考试柳州考点疫情防控温馨提示
2020-07-02
2020年拉萨考点医师实践技能考试疫情期间防疫提醒
2020-07-01
2020年医师实践技能考试甘肃考点考生违纪违规处理规定!
2020-07-01
2020年医师实践技能考试驻马店考点考试期间疫情防控通知
2020-07-01
2020年山西省太原市医师实践技能考试考前疫情防控温馨提示
2020-07-01
镇江市卫健委发布2020年医师实践技能考试考前注意事项通知
2020-06-30
江苏省南京考点2020年医师资格考试实践技能考试注意事项通知
2020-06-30
2020年河南商丘考点医师实践技能考试考前温馨提示(附疫情责任承诺书下载)
2020-06-30
河南省濮阳考点医师实践技能考试2020年考试注意事项
2020-06-30
2020年国家医师实践技能考试濮阳考点考试期间疫情防控通知
2020-06-30
2020年河南开封考点医师实践技能考试技能考期温馨提示
2020-06-30
济源示范区2020年国家医师实践技能考试考试时间与考试提醒
2020-06-30
2020年河南省平顶山考点医师实践技能考试期间疫情防控温馨提示
2020-06-30
2020年临床医师实践技能考试基本操作答疑经验、易错步骤
2020-06-12
临床医师实践技能考试2020年“体格检查、基本操作”常见考官提问汇总!
2020-06-12
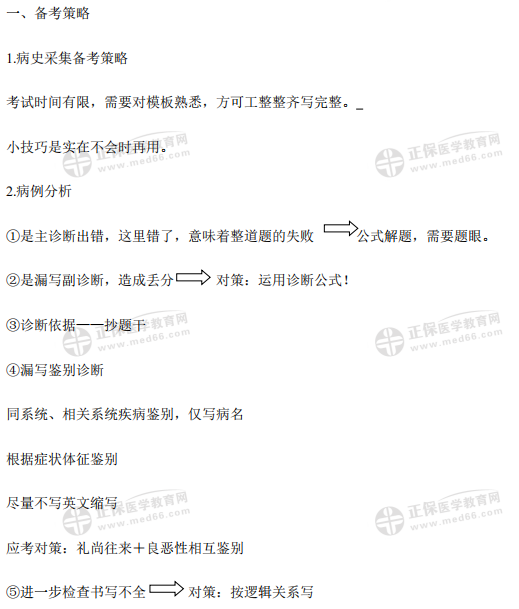
2020年临床执业医师实践技能考试第一站:病史采集/病例分析备考方法
2020-06-12
2020年国家临床医师实践技能考试第二站、第三站考试技巧!
2020-06-05
2020年临床执业/助理医师实践技能考试第一站考试技巧!
2020-06-05
【得分技巧】2020年口腔执业/助理医师技能考试应试技巧、各站试题及考试流程!
2020-06-05
记住就拿分!2020年口腔执业/助理医师实践技能考试六站考试应试技巧!
2020-06-05
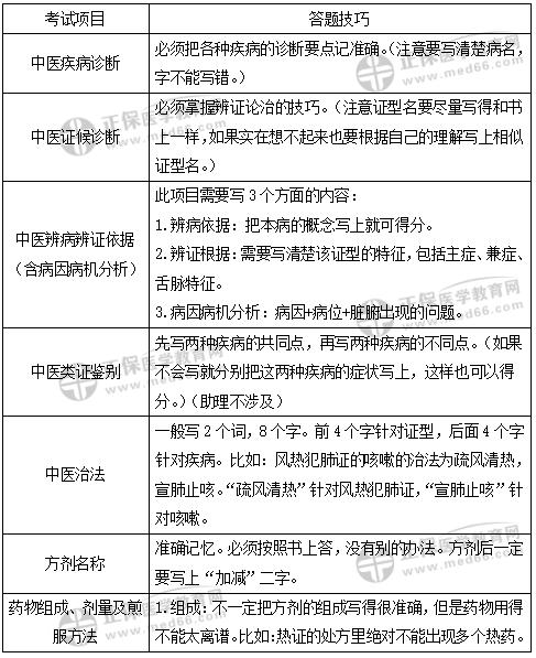
【实战模考】2020年中医执业/助理医师实践技能考试各站试题/备考技巧
2020-06-05
2020年中医执业/助理医师实践技能第二、第三站应试技巧
2020-06-04
2020年国家中医执业/助理医师实践技能第一站考试应试技巧!
2020-06-04
2020年中西医执业/助理医师实践技能每站应试技巧+试题(含分值)
2020-06-03
【考前须知】2020年临床执业助理医师实践技能考试流程及各站注意事项
2020-06-02
拿走不谢!2020年国家临床助理医师实践技能新三站复习攻略奉上!
2020-06-02
归纳!2020年临床助理医师实践技能考试中“伴随症状的小结”记忆!
2020-06-02
技能纯干货!2020年临床助理医师实践技能考试“每个症状的答题规律”!
2020-06-02
2020年临床执业助理医师实践技能第一站“病史采集万能模板”
2020-06-02
2020年临床执业助理医师实践技能考试第一站“病史采集”典型例题
2020-05-22
2020年国家临床助理医师实践技能考试新三站复习攻略!
2020-05-21
深圳2020年临床执业助理实践技能考试视频哪里有?
2020-05-18
2020年临床助理医师考试实践技能各站视频学习网站
2020-05-18
2020年临床执业助理医师考试实践技能操作视频
2020-05-18
2020年国家公卫医师实践技能考试培训班哪里有?
2020-05-18
2020年临床执业助理技能操作视频教程免费试听课程
2020-05-18
临床执业助理技能考试培训课程2020年
2020-05-18
临床助理医师实践技能如何复习能拿分?这三大攻克步骤要掌握!
2020-05-03
2020年临床助理医师实践技能考试流程与考试注意事项
2020-05-02
2020年医师复习必备刷题软件”医考爱打卡“小程序上线!轻松刷题!
2020-04-29
【购课免息】4月29日-30日购买2020医师实践技能课程京东白条支付享6期免息!
2020-04-27
2020医师实践技能辅导买课分期支付还能免息?没错,3月31日就有这种好事!
2020-03-31
备考党福利!医师实践技能辅导买课享京东白条6期免息付款,3月31日最后一天!
2020-03-31
京东白条6期免息!医师实践技能课程每月80元就能学,就是这么任性!
2020-03-31
备考更轻松!3月31日医师实践技能辅导好课京东白条6期免息购!最后一天!
2020-03-31
加载更多
第7页
第8页
第9页
第10页
第11页
第12页
正保医学教育网客户端
免费下载
选课
试听
招生方案
书店
资料
404 Not Found
404 Not Found
nginx