执业药师考试

考试动态
复习指导
互动交流

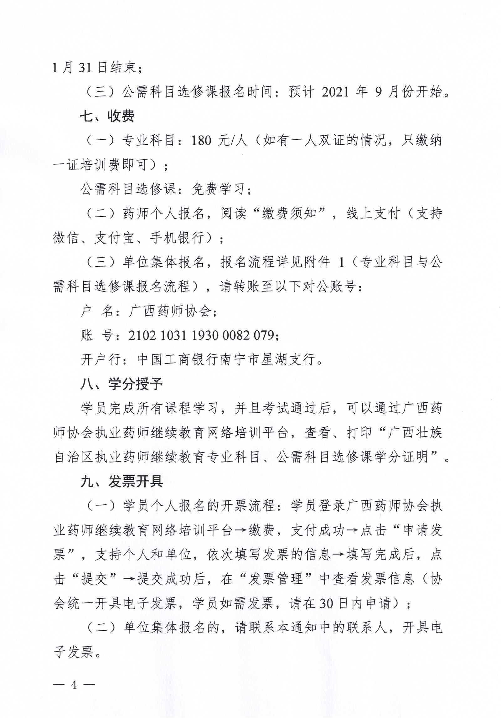
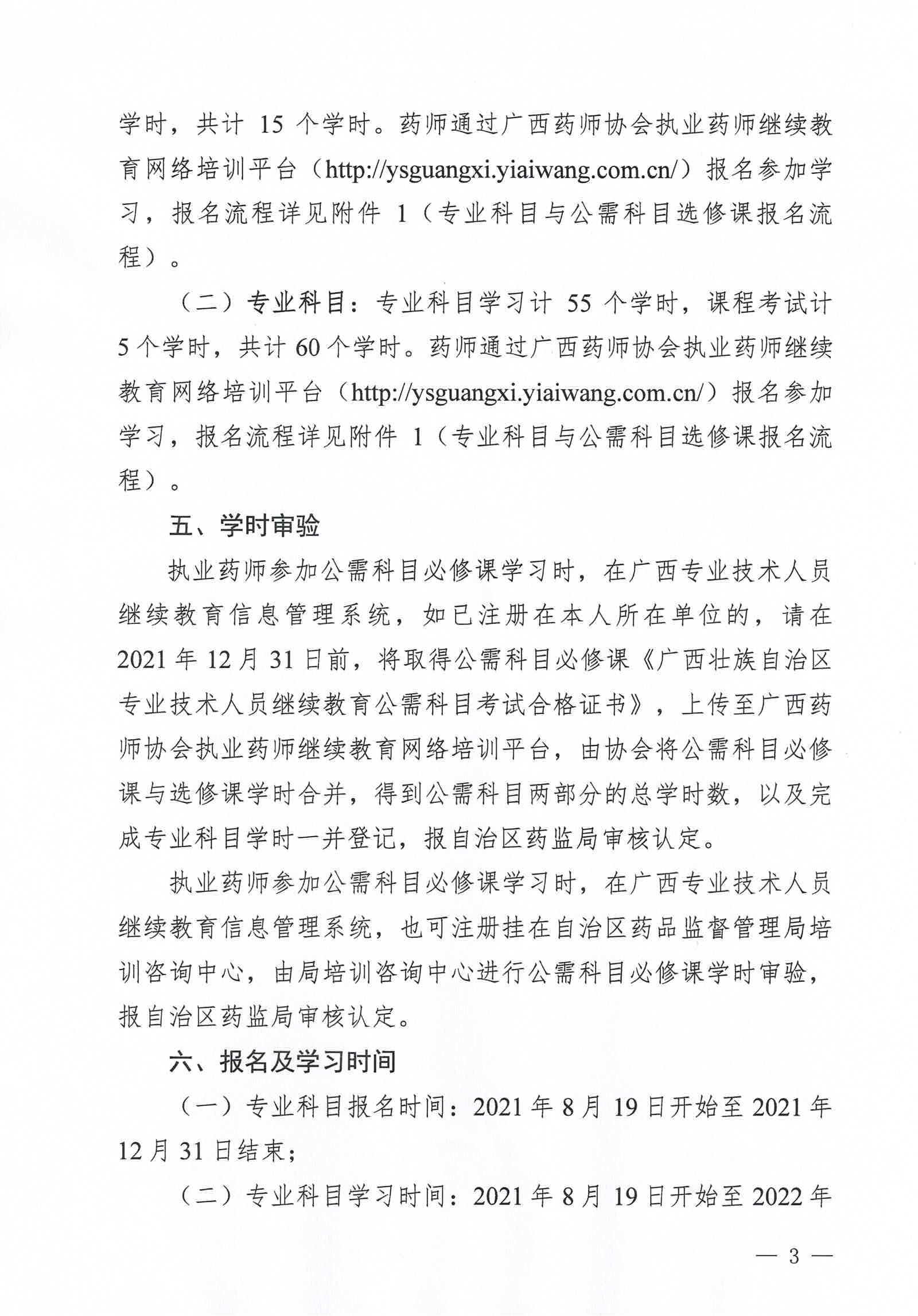
2021年广西执业药师继续教育开展时间在什么时候?

2021年广西执业药师继续教育开展时间在什么时候?此前,广西药师协会发布了《关于开展2021年度全区执业药师继续教育工作的通知》,其中包括报名时间、学习时间等内容,各位执业药师要注意,详情如下!

1

2

3

4

5

6

7

8

9

10

11

12

医学教育网提供执业药师考试备考经验、精炼知识点以及政策动态变化!更多执业药师考试相关知识请关注医学教育网!

相关推荐:

【入门练习】2022执业药师7科基础知识+习题,10分钟学测!

【不懂来看】2021执业药师社保审核那些事儿,超全解答!

【有问必答】22年执业药师备考问答+报考问答+政策拓展汇总!

万事开头难,7位网校老师教你怎么迈出2022执业药师复习第一步!

正保医学教育网
上医学教育网 做成功医学人
打开APP
全部评论(0打开APP查看全部 >
精品课程

执业药师-无忧实验班

学霸同款好课

980起

查看详情
热点推荐:
0
0
0
评论
取消
复制链接,粘贴给您的好友

复制链接,在微信、QQ等聊天窗口即可将此信息分享给朋友
前往医学教育网APP查看,体验更佳!
取消 前往
您有一次专属抽奖机会
可优惠~
领取
优惠
注:具体优惠金额根据商品价格进行计算
恭喜您获得张优惠券!
去选课
已存入账户 可在【我的优惠券】中查看