执业药师考试

考试动态
复习指导
互动交流

2021年执业药师《法规》10章知识点细化(共45条)!

2021年执业药师考试时间在10月下旬进行,俗话说,知己知彼百战不殆,先了解《法规》章节目录与对应往年考试分值,再把握重点知识,学习的效率更容易提上去,下面小编整理了历年《法规》各个考试章节对应分值,以及10章细化知识点,帮助大家备考。

 

《法规》历年考试各章节分值一览表

法规

 

《法规》10章知识点细化

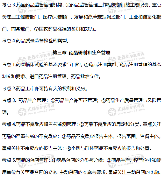
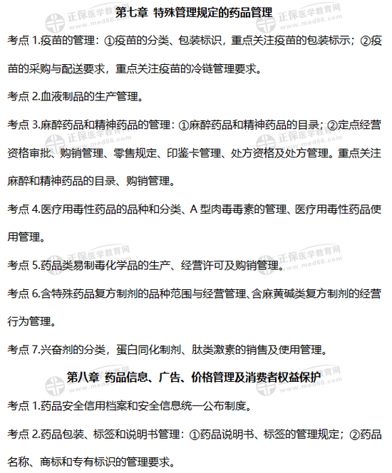
1

2

3

4

5

6

7

任何一个考试,不论难易,只要肯用心,2021年执业药师考试定不负有心人,医学教育网小编相信大家都有实力可以通过这次药考!

【医学教育网原创,禁止转载,违者必究】

相关推荐:

【汇总】2021执业药师报考政策变动|考试变化|继续教育变动

【政策大全】2021年执业药师报考政策,有不懂的?看这里!

关于“三区三州”执业药师分数线、证书发放、注册的那些事儿!

掌握《药师法》颁布“进度条”,了解执业药师6方面利好政策!

正保医学教育网
上医学教育网 做成功医学人
打开APP
全部评论(0打开APP查看全部 >
精品课程

执业药师-无忧实验班

学霸同款好课

980起

查看详情
热点推荐:
0
0
0
评论
取消
复制链接,粘贴给您的好友

复制链接,在微信、QQ等聊天窗口即可将此信息分享给朋友
前往医学教育网APP查看,体验更佳!
取消 前往
您有一次专属抽奖机会
可优惠~
领取
优惠
注:具体优惠金额根据商品价格进行计算
恭喜您获得张优惠券!
去选课
已存入账户 可在【我的优惠券】中查看