执业药师考试

考试动态
复习指导
互动交流

2020《法规》考点整理:医药卫生体制改革与国家基本药物制度

有关执业药师备考,以下是小编整理的“2020《法规》考点整理:医药卫生体制改革与国家基本药物制度”,具体内容如下,请考生查看!

1.建立基本医疗卫生制度:建立健全公共卫生服务体系、进一步完善医疗服务体系、加快建设医疗保障体系、建立健全药品供应保障体系(公服医服医保药保)。

2.医疗服务体系:坚持非营利性医疗机构为主体、营利性医疗机构为补充,公立医疗机构为主导、非公立医疗机构共同发展。

3.药品供应保障体系:以国家基本药物制度为基础。政府举办的基层医疗卫生机构全部配备和使用基本药物,其他各类医疗机构按规定使用。

4.国家基本药物报销:基本药物全部纳入报销目录,比例明显高于非基本药物。

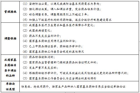
5.基本药物遴选原则和范围

6.基本药物目录调整依据和周期

7.国家基本药物报销与补偿:政府举办城市社区卫生服务机构和县(基层医疗卫生机构),全部配备使用基本药物并实现零差率销售。

以上即为“2020《法规》考点整理:医药卫生体制改革与国家基本药物制度”的相关内容介绍,更多执业药师相关备考资料请关注医学教育网!希望对你有用!

相关推荐:

有动静了!2020年执业药师考试报名条件近期通知!

【各省市】2020年执业药师考试继续教育通知汇总!

执业药师实行告知承诺制究竟该如何报名?考后还要复查吗?

理性分析:2020年以后,执业药师证书还是否值钱?

【跟上进度】2020年执业药师6月(下)学习日历来啦!

正保医学教育网
上医学教育网 做成功医学人
打开APP
全部评论(0打开APP查看全部 >
精品课程

执业药师-无忧实验班

学霸同款好课

980起

查看详情
热点推荐:
0
0
0
评论
取消
复制链接,粘贴给您的好友

复制链接,在微信、QQ等聊天窗口即可将此信息分享给朋友
前往医学教育网APP查看,体验更佳!
取消 前往
您有一次专属抽奖机会
可优惠~
领取
优惠
注:具体优惠金额根据商品价格进行计算
恭喜您获得张优惠券!
去选课
已存入账户 可在【我的优惠券】中查看