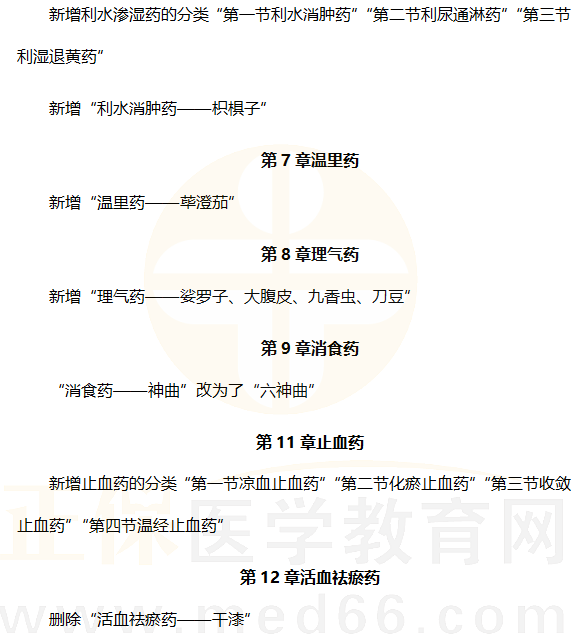
中药二的教材新增18页。部分章拆分了小节。中药二总计744味药,较去年新增45味(其中:删除7味,新增52味)。
想看完整版,扫码拼团1元购买
(活动截至4月30日0点,先到先得)

总体变动很大:
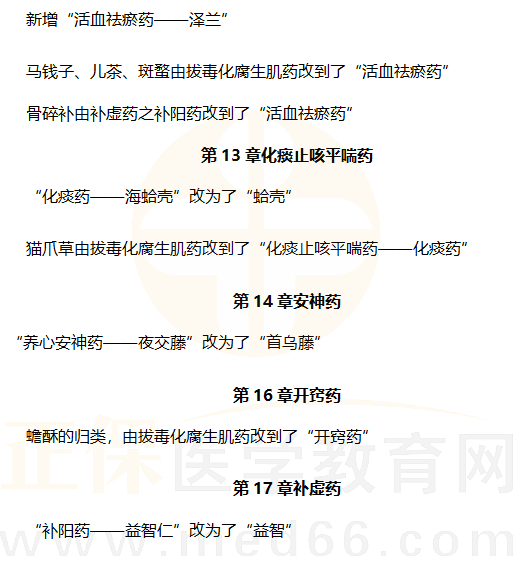
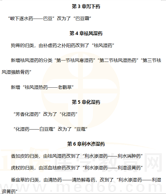
①单味中药部分:除了增删之外,药物的核心功效与主治几乎均有变动,性能特点、注意事项等也有变化;
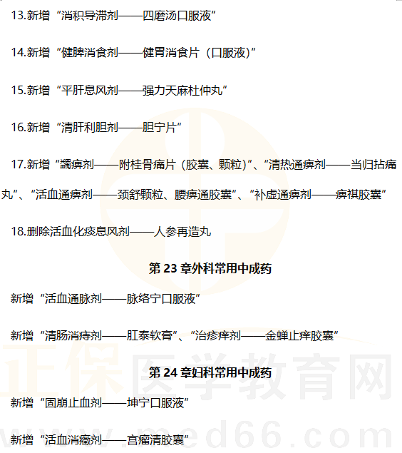
②中成药部分:新增药味多,除新增之外,原成药的方义简释、注意事项、用法用量变动大,功能与主治大部分药物没变,少部分药物有变化与调整。










今年的执业药师教材由第八版改为第九版,内容变动巨大,以上列举只是冰山一角,我们备考要与时俱进,按最新的内容学习哇。
不过也不要太过担心,网校十数年的教辅经验,对重难点的把控是杠杠滴。正保医学教育网2025执业药师辅导课程会根据新版教材录制并尽快开通,专业师资团队领航指导,科学规划阶段课程有的放矢。所以,跟着网校老师学,大纲教材变动也不慌!(限时特惠:2025好课至高立减700元!)
【医学教育网原创·转载必究】
相关阅读:【免费直播】2025年执业药师教材变动及复习策略指导!