执业药师考试

考试动态
复习指导
互动交流

陕西考生怎么补修往年执业药师继续教育学分?

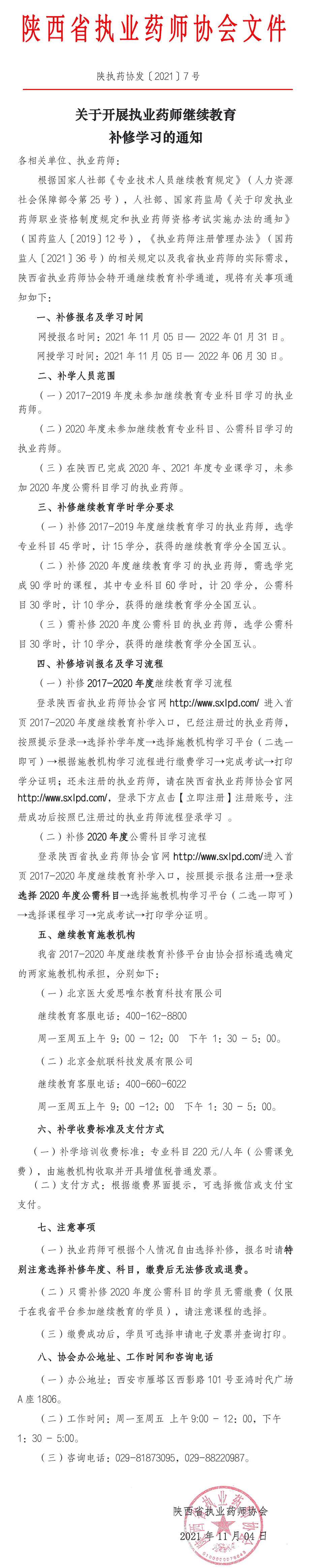
陕西考生怎么补修往年执业药师继续教育学分?陕西省执业药师协会发布了执业药师继续教育补修学习的通知,需要补修的考生们注意报名时间与学习时间,按照规定的时间进行补修,医学教育网小编为大家整理详情如下!

关于开展执业药师继续教育补修学习的通知

注意:点击图片可放大查看详情!

陕西继续教育_副本

医学教育网提供执业药师考试备考经验、精炼知识点以及政策动态变化!更多执业药师考试相关知识请关注医学教育网!

相关推荐:

【大合集】事关注册:执业药师继续教育11类重要问题解答!

【近期通知】执业药师薪资|通过率|配备要求|药店新规等通知汇总!

【汇总】不看不知道,一看吓一跳!原来执业药师好处这么多!

事关2021年执业药师成绩查询的6个问题,务必提前搞明白!

正保医学教育网
上医学教育网 做成功医学人
打开APP
全部评论(0打开APP查看全部 >
精品课程

执业药师-无忧实验班

学霸同款好课

980起

查看详情
热点推荐:
0
0
0
评论
取消
复制链接,粘贴给您的好友

复制链接,在微信、QQ等聊天窗口即可将此信息分享给朋友
前往医学教育网APP查看,体验更佳!
取消 前往
您有一次专属抽奖机会
可优惠~
领取
优惠
注:具体优惠金额根据商品价格进行计算
恭喜您获得张优惠券!
去选课
已存入账户 可在【我的优惠券】中查看