天津2023年执业药师考试报名通知已经发布,其中对于执业药师报名审核的相关内容做了详细说明,具体如下:
天津市2023年度执业药师职业资格考试核查流程


备注:
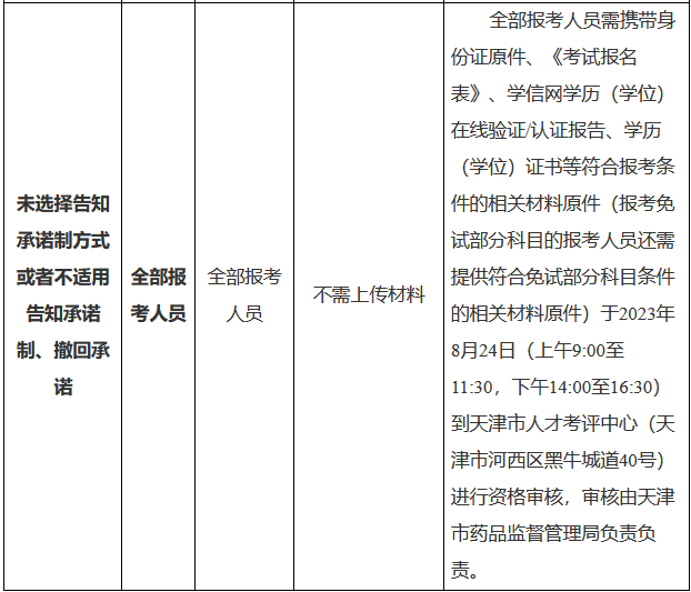
(1)需要上传材料的报考人员于2023年8月13日0:00至8月22日24:00登录报名服务平台上传相关资料电子版,审核部门将于2023年8月14日9:00开始对上传材料进行审核。
(2)报考人员修改有关报考信息请在报名时间结束前完成,报名时间结束后修改报考信息不能在天津考区再次提交。
以上就是天津执业药师考试报名通知中对资格审核的相关介绍,希望对广大执业药师考生有帮助!更多执业药师考试资讯请关注医学教育网!
不清楚自己是否符合报名条件?点击下图快速测评↓↓↓
