执业药师考试

考试动态
复习指导
互动交流

医学教育网执业西药师:《答疑周刊》2023年第40期

问题索引:

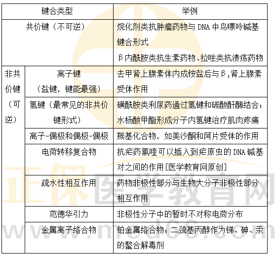
1.【问题】药物与作用靶标作用的常见键合方式有哪些

2.【问题】药物的生物转化通常分为二相,具体有哪些?

具体解答:

1.【问题】药物与作用靶标作用的常见键合方式有哪些

【解答】药物与作用靶标结合的化学本质如下表:

22

2.【问题】药物的生物转化通常分为二相,具体有哪些?

【解答】药物结构与第Ⅰ相生物转化的规律

1

2

药物第Ⅱ相生物转化规律如下表所示:

11

下载PDF版本:医学教育网执业西药师《答疑周刊》2023年第40期

正保医学教育网
上医学教育网 做成功医学人
打开APP
全部评论(0打开APP查看全部 >
精品课程

执业药师-无忧实验班

学霸同款好课

980起

查看详情
热点推荐:
0
0
0
评论
取消
复制链接,粘贴给您的好友

复制链接,在微信、QQ等聊天窗口即可将此信息分享给朋友
前往医学教育网APP查看,体验更佳!
取消 前往
您有一次专属抽奖机会
可优惠~
领取
优惠
注:具体优惠金额根据商品价格进行计算
恭喜您获得张优惠券!
去选课
已存入账户 可在【我的优惠券】中查看