执业药师考试

考试动态
复习指导
互动交流

医学教育网执业西药师:《答疑周刊》2024年第8期

问题索引:

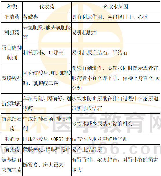
1.【问题】宜多饮水的药物有哪些?

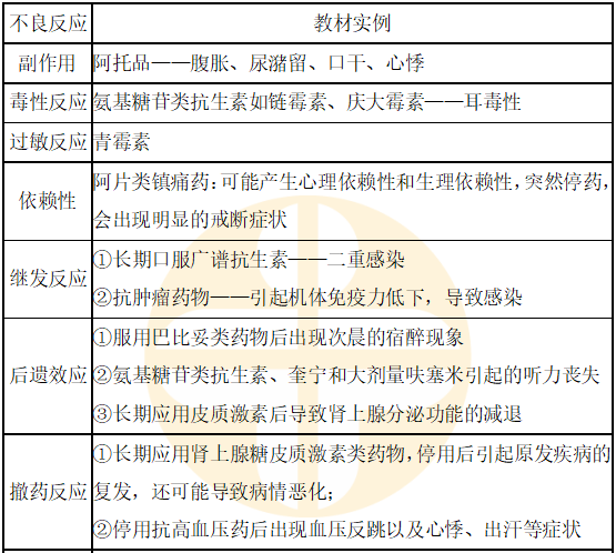
2.【问题】药物不良反应的分类有哪些?

3.【问题】各种剂型的注意事项有哪些?

具体解答:

1.【问题】宜多饮水的药物有哪些?

1

2

2.【问题】药物不良反应的分类有哪些?

3

4

3.【问题】药源性肝脏疾病的药物种类和代表药有哪些?

5

PDF版本下载: 医学教育网执业西药师《答疑周刊》2024年第8期

正保医学教育网
上医学教育网 做成功医学人
打开APP
全部评论(0打开APP查看全部 >
精品课程

执业药师-无忧实验班

学霸同款好课

980起

查看详情
热点推荐:
0
0
0
评论
取消
复制链接,粘贴给您的好友

复制链接,在微信、QQ等聊天窗口即可将此信息分享给朋友
前往医学教育网APP查看,体验更佳!
取消 前往
您有一次专属抽奖机会
可优惠~
领取
优惠
注:具体优惠金额根据商品价格进行计算
恭喜您获得张优惠券!
去选课
已存入账户 可在【我的优惠券】中查看