执业药师考试

考试动态
复习指导
互动交流

【一睹为快】2022年执业药师各科教材变动说明!

↓点击下方,切换内容↓

2022年的执业药师的教材,比以往来的更早一些。

说好的不过洋节,好好过元旦的,就在这准备辞旧迎新之际,医学教育网小编一口气收到6本执业药师教材(法规与考试大纲一般滞后到货),一时间小编们的肾上腺素直线飙升,从此这个冬天不在寒冷。

为了尽快给备战2022年执业药师考试的童鞋们上一手教材变动信息,医学教育网的小编们废寝忘食地比对教材,干到快阴虚。

废话不多说,提前奉上现有汇总变动,让各位童鞋一睹为快。

执业中药师部分变动:

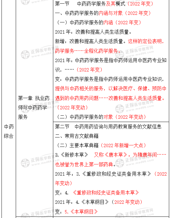
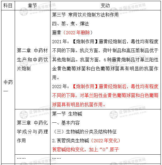
1

2

3

4

执业西药师部分变动:

5

6

俗话说“一年之计在于春”,2022年的钟声即将敲响。如果您在2021年的考试中没有发挥好、在2021年备考过程中复习时间不够用、在2021年因为疫情没有参加考试,请您提早开始准备,多多关注医学教育网有关药考动向。加油!!!

【医学教育网原创,转载请注明出处,违者必究】

相关推荐:

【全国汇总】2021年各地执业药师资格考试合格人员名单!

已公布!2022年执业药师各科教材变动情况汇总!

2022执业药师【中药化学】49个考点拆分记忆,带你克服难点!

【官方】2021执业药师(电子)证书下载/查验方法等6大汇总!

正保医学教育网
上医学教育网 做成功医学人
打开APP
全部评论(0打开APP查看全部 >
精品课程

执业药师-无忧实验班

学霸同款好课

980起

查看详情
热点推荐:
0
0
0
评论
取消
复制链接,粘贴给您的好友

复制链接,在微信、QQ等聊天窗口即可将此信息分享给朋友
前往医学教育网APP查看,体验更佳!
取消 前往
您有一次专属抽奖机会
可优惠~
领取
优惠
注:具体优惠金额根据商品价格进行计算
恭喜您获得张优惠券!
去选课
已存入账户 可在【我的优惠券】中查看