2022年执业药师考试时间已经确定在11月5日、6日,那就意味着300天的倒计时开始了!你着手复习了吗?医学教育网小编为大家准备了《药综》的6个知识点及其对应经典例题,大家来学一学、练一练吧!
知识点1:高血压合并其他疾病的药物选择

经典例题:
患者,男,78岁,诊断为高血压伴前列腺增生,首选的药物是( )
A.维拉帕米
B.氯沙坦
C.呋塞米
D.美托洛尔
E.特拉唑嗪
【答案】E
【解析】高血压伴前列腺增生首选唑嗪类(特拉唑嗪、多沙唑嗪)。
知识点2:他汀类药物的相关考点

经典例题:
可每天任何固定时间服用的他汀类药物是( )
A.阿托伐他汀
B.辛伐他汀
C.普伐他汀
D.氟伐他汀
E.洛伐他汀
【答案】A
【解析】他汀类适宜睡前服用,但是阿托伐他汀和瑞舒伐他汀等长半衰期药物,可在每天任何固定时间服用。
知识点3:血脂异常的药物选择

经典例题:
患者,女,51岁,体检时发现甘油三酯1.52mmol/L(参考范围0.56-1.70mmol/L),总胆固醇6.8mmol/L(参考范围<5.2mmol/L),低密度脂蛋白胆固醇4.85mmol/L(参考范围2.1-3.1mmol/L),高密度脂蛋白胆固醇1.05mmol/L(参考范围1.03-2.07mmol/L),该患者首选的调节血脂药是( )
A.依折麦布
B.烟酸
C.非诺贝特
D.阿托伐他汀
E.高纯度鱼油制剂
【答案】D
【解析】降低胆固醇首选他汀类。
知识点4:药物及食物对华法林疗效的影响

经典例题:
可增强华法林抗凝作用的药物有( )
A.维生素K
B.苯巴比妥
C.雌激素
D.糖皮质激素
E.丹参
【答案】E
【解析】增强华法林抗凝作用的药物:抗血小板药、非甾体类抗炎药、鱼油及一些中药(如丹参、当归、银杏等)。ABCD均是减弱华法林抗凝作用。
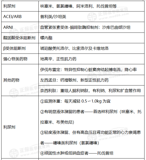
知识点5:心力衰竭的治疗药物



经典例题:
钙增敏剂,具有正性肌力作用,对中至重度急性失代偿性左心衰竭且对利尿剂和血管扩张剂反应不佳的患者有益的抗心力衰竭药是( )
A.地高辛
B.利拉鲁肽
C.左西孟旦
D.沙库巴曲缬沙坦
E.奈西立肽
【答案】C
【解析】左西孟旦:钙增敏剂,新型正性肌力药。
知识点6:深静脉血栓药物治疗

经典例题:
患者,男,78岁,实施右侧髋关节置换术,术后第10日,患侧下肢出现肿胀、疼痛,诊断为深静脉血栓。该患者应选用的药物是( )
A.阿司匹林
B.血凝酶
C.氯吡格雷
D.依诺肝素
E.替格瑞洛
【答案】D
【解析】依诺肝素属于抗凝药物,用于深静脉血栓药物治疗。
2022年执业药师备考正当时,抓紧时间着手复习,让你考取证书的愿望变成现实才是你真正该做的事情!执业药师学习不偷懒,过执业药师不是一句空话,网校已经为你准备了多种学习班型,可以满足不同考生的学习需求,助力你备考。点击查找适合自己的班型>>
【医学教育网原创,转载请注明出处,违者必究】
相关推荐:
事关执业药师报考的7个必看问题汇总!2022执业药师可收藏!
【全年规划】2022执业药师各科各章节复习时间+备考顺序安排