执业药师考试

考试动态
复习指导
互动交流

2020年执业药师考试《中药二》考查侧重点变动总结!

2020年执业药师新版考试大纲及考试教材已经发布,由于公布时间较晚,随之而来的,是考生需快速进入紧张的备考阶段,但是,由于《中药二》考试大纲和教材变动较大,很多考生表示很茫然,不知道2020年考查侧重点有哪些?较往年有哪些变化?为了帮助考生们了解,小编整理了如下内容汇总,考生快查看!

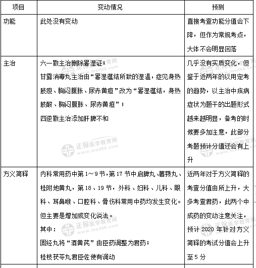
↓2020年《中药二》考查侧重点变动——详见表格“预测”一栏↓

(1)单味中药篇

111

112

113

114

(2)中成药篇

1111

1112

1113

1114

↓新课上线,限时优惠!点击图片了解更多详情↓

m-新版首页-轮换图(栏目页同)690200

相关推荐:

网络售药比实体药店更火爆?药监局发话了!

【吐血整理】2020年执业药师考试攻略—考情篇、攻略篇!

90%的执业药师都不知道!除了在药店工作,还能......

【一览表】2020年执业药师考试报名常见问题!

执业药师各科新教材变动这么大,2020年你该怎么学?

【医学教育网原创,转载请注明出处,违者必究】

正保医学教育网
上医学教育网 做成功医学人
打开APP
全部评论(0打开APP查看全部 >
精品课程

执业药师-无忧实验班

学霸同款好课

980起

查看详情
热点推荐:
0
0
0
评论
取消
复制链接,粘贴给您的好友

复制链接,在微信、QQ等聊天窗口即可将此信息分享给朋友
前往医学教育网APP查看,体验更佳!
取消 前往
您有一次专属抽奖机会
可优惠~
领取
优惠
注:具体优惠金额根据商品价格进行计算
恭喜您获得张优惠券!
去选课
已存入账户 可在【我的优惠券】中查看