执业药师考试

考试动态
复习指导
互动交流

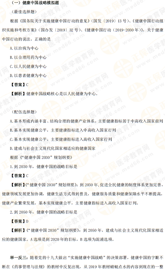
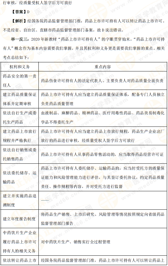
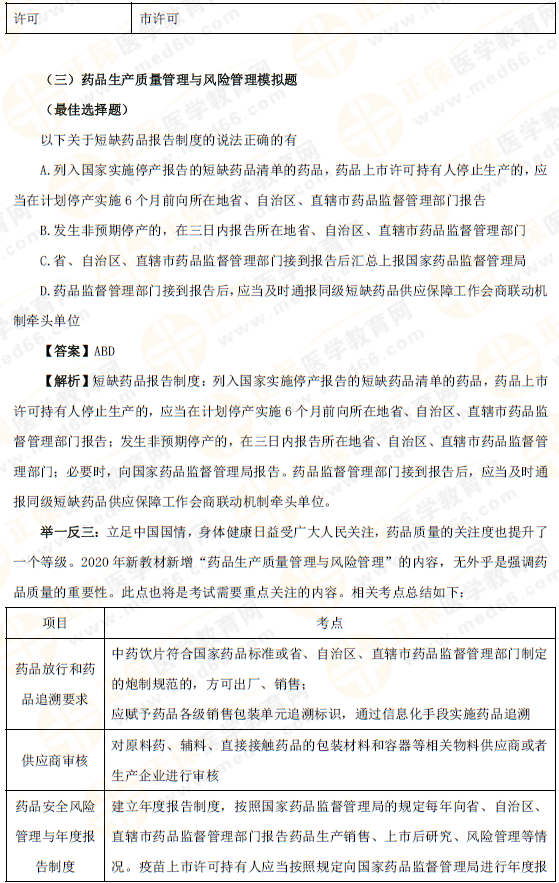
执业药师《法规》2020年新增考点模拟题+考点整理(一)

2020年执业药师考试教材变动是近5年最大的一次,根据2020年执业药师《药事管理与法规》最新版教材,医学教育网整理了新增内容模拟题!详情如下,考生请务必收藏好!以方便后续备考时使用!

01

02

03

04

05

06

2020年针对执业药师中专学员,医学教育网特推出VIP签约特训营中专专项班!解决中专考生备考难题!

班次政策:一科不过,学费全退!课程有保障!

点击下方图片查看班次详情:(更多执业药师课程>>

VIP

相关推荐:

【三个科目】2020年执业西药师考试232个重难点!

5月份多地重点排查药店,只因这件事!

五点告诉你!2020年是你直达执业药师的大好机会!

2019试题+2020新教材=1图1表1篇文!考生必看!

【方法论】为什么别人1年直达执业药师考试?秘密揭晓!

【医学教育网原创,转载请注明出处,违者必究】

正保医学教育网
上医学教育网 做成功医学人
打开APP
全部评论(0打开APP查看全部 >
精品课程

执业药师-无忧实验班

学霸同款好课

980起

查看详情
热点推荐:
0
0
0
评论
取消
复制链接,粘贴给您的好友

复制链接,在微信、QQ等聊天窗口即可将此信息分享给朋友
前往医学教育网APP查看,体验更佳!
取消 前往
您有一次专属抽奖机会
可优惠~
领取
优惠
注:具体优惠金额根据商品价格进行计算
恭喜您获得张优惠券!
去选课
已存入账户 可在【我的优惠券】中查看