执业药师考试

考试动态
复习指导
互动交流

执业药师《药一》2020年新增考点模拟题+考点整理!(二)

2020年注定是非常特殊的一年,执业药师各科目考试教材的变动是近5年最大的一次!根据2020年执业药师最新版教材,医学教育网整理了2020新增考点模拟题+考点整理!有习题,有答案解析,更有相应的考点整理!考生请务必收藏好!以方便后续备考时使用!

你真棒

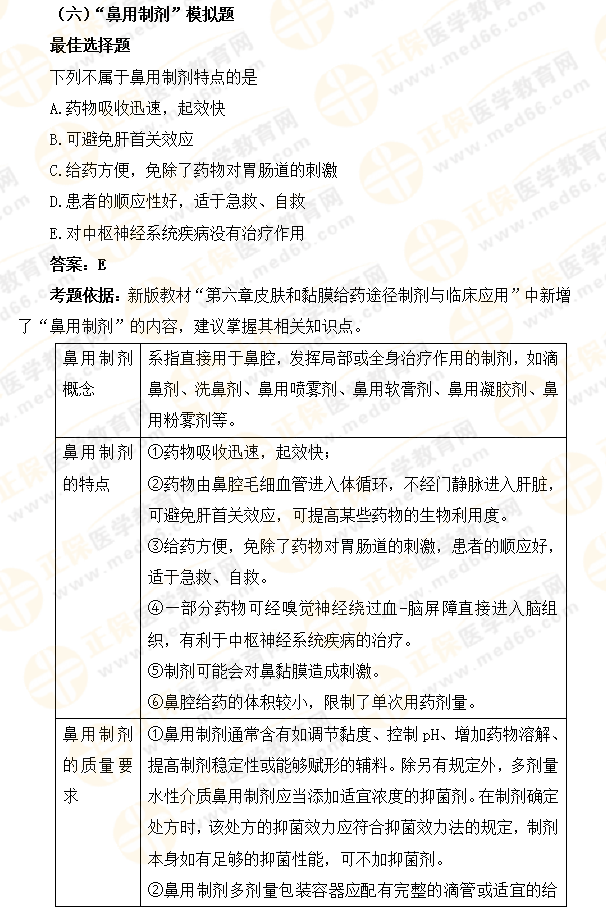
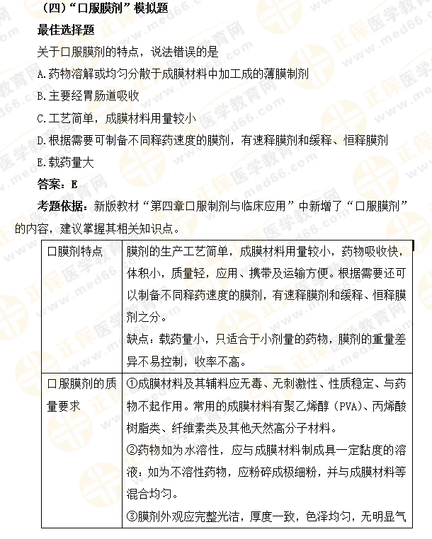
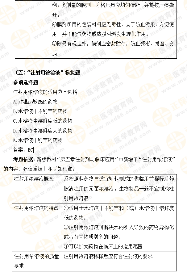
111

112

113

114

2020年执业药师考试时间确定为10月24、25日,距离考试越来越近,2020年执业药师考生们,别再拖了,赶紧学起来吧!好多人都在你看不到的地方默默努力着!网校执业药师课程正在陆续更新中,没跟上进度的考生可以抓紧了!执业药师2020年新推多个班型,为不同学员量身打造,带你高效备考2020年执业药师。金题点睛班  ▎VIP签约特训营(中专专项班)  ▎ 高效定制班 ▎无忧实验班 ▎超值精品班 ▎vip签约特训班

相关推荐:

【建议收藏】2020年执业药师7月(上)学习日历来啦!

更新啦!2020年执业药师全7科各章节练习题汇总!

全面分析:2020年执业药师考试特殊性|难度分析!

2019年执业药师考试通过率仅18.72%,2020年将提高?!

【医学教育网原创,转载请注明出处,违者必究】

正保医学教育网
上医学教育网 做成功医学人
打开APP
全部评论(0打开APP查看全部 >
精品课程

执业药师-无忧实验班

学霸同款好课

980起

查看详情
热点推荐:
0
0
0
评论
取消
复制链接,粘贴给您的好友

复制链接,在微信、QQ等聊天窗口即可将此信息分享给朋友
前往医学教育网APP查看,体验更佳!
取消 前往
您有一次专属抽奖机会
可优惠~
领取
优惠
注:具体优惠金额根据商品价格进行计算
恭喜您获得张优惠券!
去选课
已存入账户 可在【我的优惠券】中查看