执业药师考试

考试动态
复习指导
互动交流

执业药师《药二》2020年新增考点模拟题+考点整理!(1)

医学教育网最新整理!2020年《药学专业知识二》新增考点模拟题+考点整理!众所周知,2020年执业药师各科目考试教材变动是近5年最大的一次!以下是根据2020年执业药师最新版教材整理的相关内容!有习题,有答案解析,更有相应的考点整理!考生请务必收藏好!以方便后续备考时使用!

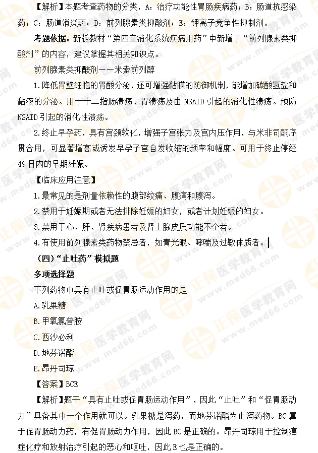
1

2

3

4

5

现阶段,距离2020年考试越来越近了,2020年执业药师考生们,别再拖了,赶紧学起来吧!好多人都在你看不到的地方默默努力着!网校执业药师课程正在陆续更新中,没跟上进度的考生可以抓紧了!执业药师2020年新推多个班型,为不同学员量身打造,带你高效备考2020年执业药师。金题点睛班  ▎VIP签约特训营(中专专项班)  ▎ 高效定制班 ▎无忧实验班 ▎超值精品班 ▎vip签约特训班

相关推荐:

【总结】2020年,执业药师7月报名通知汇总!

【汇总】2020年执业药师考试各科目的高频考点(全章节)

内容重要!新政7月1日实施,占执业药师考试分值10-15分!

执业药师的价值是否被过誉 执业药师证烂大街了?你觉得呢?

更新啦!2020年执业药师全7科各章节练习题汇总!

【医学教育网原创,转载请注明出处,违者必究】

正保医学教育网
上医学教育网 做成功医学人
打开APP
全部评论(0打开APP查看全部 >
精品课程

执业药师-无忧实验班

学霸同款好课

980起

查看详情
热点推荐:
0
0
0
评论
取消
复制链接,粘贴给您的好友

复制链接,在微信、QQ等聊天窗口即可将此信息分享给朋友
前往医学教育网APP查看,体验更佳!
取消 前往
您有一次专属抽奖机会
可优惠~
领取
优惠
注:具体优惠金额根据商品价格进行计算
恭喜您获得张优惠券!
去选课
已存入账户 可在【我的优惠券】中查看