执业药师考试

考试动态
复习指导
互动交流

2020年执业药师《药综》71个必备考点(附完整下载版)

执业药师考试《药综》这一科目怎么学?考试会考哪些内容?这一科到底是背诵重要还是理解重要!小编告诉你:拿分最重要!执业药师考试是难的,怎么从中抽出时间,进行最有效率的学习,一直是医学教育网所研究与追求的!下面就是网校整理的执业药师《药综》必背的考点!本篇文章小编只列举了部分考点,完整版请考生按照需求自行下载!

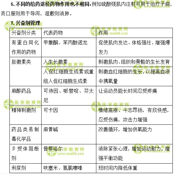
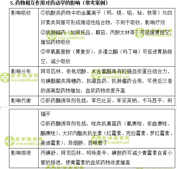
1

2

3

4

5

6

点击下载:

《药学综合知识与技能》考点汇总(1-5章)

《药学综合知识与技能》考点汇总(6-10章)

《药学综合知识与技能》考点汇总(11-13章)

《药学综合知识与技能》考点汇总(14-20章)

赶紧学起来吧!好多人都在你看不到的地方默默努力着!网校执业药师课程正在陆续更新中,没跟上进度的考生可以抓紧了!

【最新班次】冲刺提分班双重优惠限时抢:报班立减+老学员8.5折!

相关推荐:

2020年执业药师考试报名,这件事千万别做,否则成绩无效!

【全国】2020年执业药师考试报名:政策/资格审核咨询电话!

事关考试!各地2020年执业药师考试疫情防控要求汇总!

2020年执业药师各科目新增考点大汇总!篇幅较长,收藏!

好消息!现在只需一个证就可以开药店!

【医学教育网原创,转载请注明出处,违者必究】

正保医学教育网
上医学教育网 做成功医学人
打开APP
全部评论(0打开APP查看全部 >
精品课程

执业药师-无忧实验班

学霸同款好课

980起

查看详情
热点推荐:
0
0
0
评论
取消
复制链接,粘贴给您的好友

复制链接,在微信、QQ等聊天窗口即可将此信息分享给朋友
前往医学教育网APP查看,体验更佳!
取消 前往
您有一次专属抽奖机会
可优惠~
领取
优惠
注:具体优惠金额根据商品价格进行计算
恭喜您获得张优惠券!
去选课
已存入账户 可在【我的优惠券】中查看