执业药师考试

考试动态
复习指导
互动交流

2020年《药综》易错点分析!(附下载入口)

2020年执业药师《药学综合知识与技能》到底该怎么备考?对于执业药师《药综》考试中考生们的易错考点,医学教育网特为大家总结了如下相关内容!快快查看和下载!

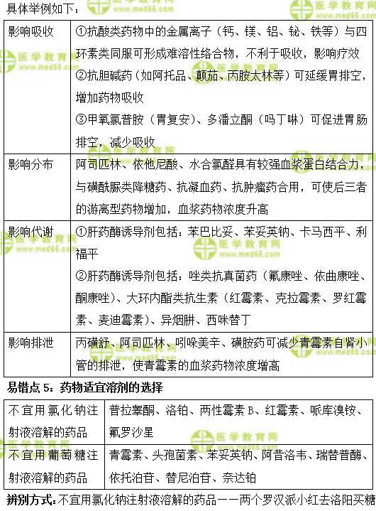
111

112

113

114

点击下载完整版:

《药综》易错点分析

以上即为“2020年《药综》易错点分析!(附下载入口)”的相关内容介绍,更多执业药师考试备考资料请关注医学教育网!

【最新班次】冲刺提分班双重优惠限时抢:报班立减+老学员8.5折!

相关推荐:

【下载版】2020年执业药师必背公式/法律法规/考点7科汇总版

教务原创!2020年执业药师各科目新增考点大汇总!

近期官方政策解读!与百万考生及55万注册执业药师息息相关!

想要如约走进2020年执业药师考场 这些请务必提前准备

疫情防控常态化,2020执业药师考生现在就必须得知道这些了!

【医学教育网原创,转载请注明出处,违者必究】

正保医学教育网
上医学教育网 做成功医学人
打开APP
全部评论(0打开APP查看全部 >
精品课程

执业药师-无忧实验班

学霸同款好课

980起

查看详情
热点推荐:
0
0
0
评论
取消
复制链接,粘贴给您的好友

复制链接,在微信、QQ等聊天窗口即可将此信息分享给朋友
前往医学教育网APP查看,体验更佳!
取消 前往
您有一次专属抽奖机会
可优惠~
领取
优惠
注:具体优惠金额根据商品价格进行计算
恭喜您获得张优惠券!
去选课
已存入账户 可在【我的优惠券】中查看