执业药师考试

考试动态
复习指导
互动交流

2020年《药二》抗心律失常药|平喘药易错考点下载!

2020年执业药师《药学专业知识二》到底是背诵重要?还是理解重要?执业药师考试是难的,怎么从中抽出时间,进行最有效率的学习,一直是医学教育网所研究与追求的!下面就是网校整理的执业药师考试《药二》抗心律失常药|平喘药易错考点!快快查看和下载!

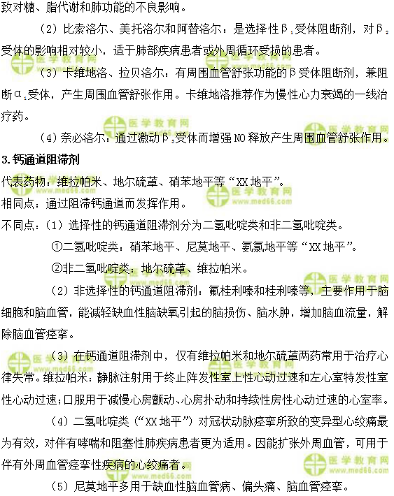
一、抗心律失常药易错考点

11

12

13

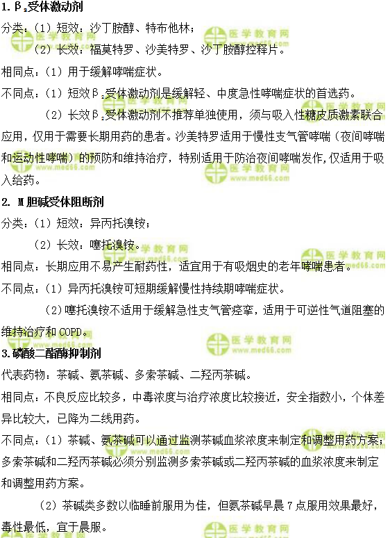
二、平喘药易错考点

14

15

点击下载:

《药学知识(二)》——抗心律失常药易错考点

《药学知识(二)》——平喘药易错考点

以上即为“2020年《药二》抗心律失常药|平喘药易错考点下载!”的相关内容介绍,更多执业药师考试备考资料请关注医学教育网!希望对你有用!

【最新班次】冲刺提分班双重优惠限时抢:报班立减+老学员8.5折!

相关推荐:

【下载版】2020年执业药师必背公式/法律法规/考点7科汇总版

教务原创!2020年执业药师各科目新增考点大汇总!

近期官方政策解读!与百万考生及55万注册执业药师息息相关!

想要如约走进2020年执业药师考场 这些请务必提前准备

疫情防控常态化,2020执业药师考生现在就必须得知道这些了!

【医学教育网原创,转载请注明出处,违者必究】

正保医学教育网
上医学教育网 做成功医学人
打开APP
全部评论(0打开APP查看全部 >
精品课程

执业药师-无忧实验班

学霸同款好课

980起

查看详情
热点推荐:
0
0
0
评论
取消
复制链接,粘贴给您的好友

复制链接,在微信、QQ等聊天窗口即可将此信息分享给朋友
前往医学教育网APP查看,体验更佳!
取消 前往
您有一次专属抽奖机会
可优惠~
领取
优惠
注:具体优惠金额根据商品价格进行计算
恭喜您获得张优惠券!
去选课
已存入账户 可在【我的优惠券】中查看