执业药师考试

考试动态
复习指导
互动交流

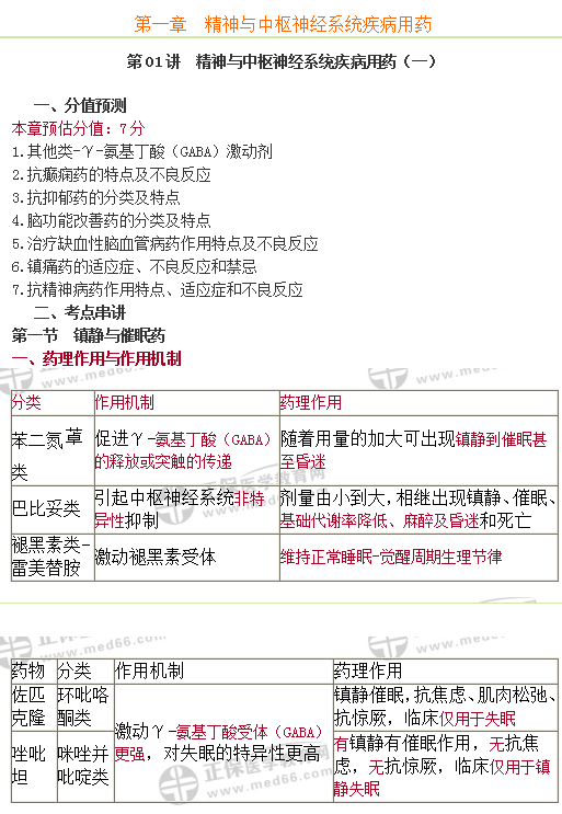
快下载!2020年《药二》第一章冲刺阶段专业师资讲义!

对于众多考生而言,2020年十分关键,我们只有坚持不懈的向前进,才知道前方到底多么美好,备考执业药师考试是一件枯燥乏味的事情,但是只要你肯努力,就会有所收获。时间飞逝,尽早备考,机会总是留给有准备的人。

11

12

13

14

点击下载完整版: 药二第一章冲刺阶段专业师资讲义

执业药师备考时间仅剩最后1个多月了,时间越来越近,为了帮助大家备考,小编整理了医学教育网冲刺阶段背诵版讲义,考生请自行下载!专业师资讲义属于执业药师课程中赠送的内部资料,根据老师课程时时更新,考生们可早点购买,早点备考学起来!

与此同时,网校2020年执业药师课程正在陆续更新中,没跟上进度的考生可以抓紧了!

【最新班次】冲刺提分班双重优惠限时抢:报班立减+老学员8.5折!

相关推荐:

9月政策变动,和每一位2020年执业药师考生息息相关!

2020年执业药师重要考点速记口诀7科汇总版(可下载)

2020年执业西药师经典试题3科汇总版(可下载)

2020年执业药师考试超实用备考干货汇总

2020年执业药师准考证|健康码|健康承诺书下载…

【医学教育网原创,转载请注明出处,违者必究】

正保医学教育网
上医学教育网 做成功医学人
打开APP
全部评论(0打开APP查看全部 >
精品课程

执业药师-无忧实验班

学霸同款好课

980起

查看详情
热点推荐:
0
0
0
评论
取消
复制链接,粘贴给您的好友

复制链接,在微信、QQ等聊天窗口即可将此信息分享给朋友
前往医学教育网APP查看,体验更佳!
取消 前往
您有一次专属抽奖机会
可优惠~
领取
优惠
注:具体优惠金额根据商品价格进行计算
恭喜您获得张优惠券!
去选课
已存入账户 可在【我的优惠券】中查看