执业药师考试

考试动态
复习指导
互动交流

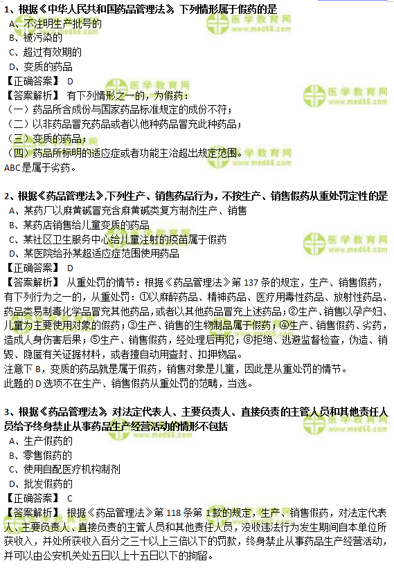
【精选习题】2020法规习题:生产/销售/使用假劣药的法律责任

我们在平常练习过程中,就需要养成良好的做题习惯。做题时要认真读题、审题,先看清题意,再思试题干和题肢之间的关联,然后才开始解答。答完题以后,再整体检查答题思路。每一分都至关重要,大家要认真踏实备考,努力拿到更多的分数。以下是医学教育网为大家提供的“生产/销售/使用假劣药的法律责任”习题练习,分值占比10~15分!

“生产/销售/使用假劣药的法律责任”习题练习

1

2

3

点击图片查看高清大图

学会挤时间至关重要。时间分配问题在很大程度上影响着我们的学习效果和学习进度。大龄考生的共同点是工作普遍较忙,家里上有老下有小,不要期望像大学生一样,坐在安静的教室里自主的学习,所以要学会挤时间,这非常关键。执业药师考试复习分秒必争,冲刺在即!点击查看冲刺**班课程>>

相关推荐:

2020年执业药师准考证|健康码|健康承诺书下载…

快下载!2020年执业药师冲刺阶段专业师资讲义!

2020年执业西药师经典试题3科汇总版(可下载)

考前40天 解锁执业药师3大救命资料!

2020年执业中药师经典试题4科汇总版

【医学教育网原创,转载请注明出处,违者必究】

正保医学教育网
上医学教育网 做成功医学人
打开APP
全部评论(0打开APP查看全部 >
精品课程

执业药师-无忧实验班

学霸同款好课

980起

查看详情
热点推荐:
0
0
0
评论
取消
复制链接,粘贴给您的好友

复制链接,在微信、QQ等聊天窗口即可将此信息分享给朋友
前往医学教育网APP查看,体验更佳!
取消 前往
您有一次专属抽奖机会
可优惠~
领取
优惠
注:具体优惠金额根据商品价格进行计算
恭喜您获得张优惠券!
去选课
已存入账户 可在【我的优惠券】中查看