执业药师考试

考试动态
复习指导
互动交流

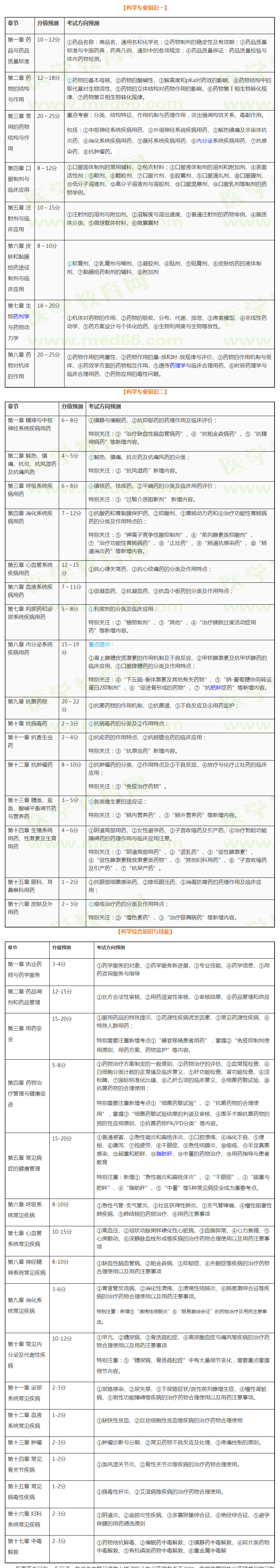
2020年执业西药师试题分值分布预测3科汇总版

关于2020年的预估分值分布,这是很多考生关注的热点。小编当然不能辜负大家的期望,以下是执业中药师各科目分值预测汇总!考生快收藏和点击查看!

2020年执业西药师试题分值分布预测3科汇总版

距离药考只有一个月了,各位考生复习得怎么样了呢?执业药师备考正当时,医学教育网执业药师基础学习新课不断更新中,你还不快来赶进度?备考执业药师就从此“课”开始!点击查看课程详情>>

【最新班次】冲刺提分班双重优惠限时抢:报班立减+老学员8.5折!

相关推荐:

考前一个月,执业药师考生可再提60分以上!

终于全了!2020年执业药师经典试题7科汇总版

考前40天 解锁执业药师3大救命资料!

2020年执业药师,8个会影响考生的重大政策变动!

拿了执业药师证就可以开药店吗?拿证后的8个问题,值得收藏!

【医学教育网原创,转载请注明出处,违者必究】

正保医学教育网
上医学教育网 做成功医学人
打开APP
全部评论(0打开APP查看全部 >
精品课程

执业药师-无忧实验班

学霸同款好课

980起

查看详情
热点推荐:
0
0
0
评论
取消
复制链接,粘贴给您的好友

复制链接,在微信、QQ等聊天窗口即可将此信息分享给朋友
前往医学教育网APP查看,体验更佳!
取消 前往
您有一次专属抽奖机会
可优惠~
领取
优惠
注:具体优惠金额根据商品价格进行计算
恭喜您获得张优惠券!
去选课
已存入账户 可在【我的优惠券】中查看