执业药师考试

考试动态
复习指导
互动交流

2020年《药二》各章节的考点,试题举例|考点还原!

距离2020年执业药师考试仅剩最后几天,很多考生表示不知道最后几天做点什么,医学教育网提醒:考前最后几天,做过往的经典试题十分有用!据此,小编整理了2020年《药二》各章节的考点,并进行了试题举例、考点还原!最下方附下载入口,篇幅较长,考生自行打印or收藏!

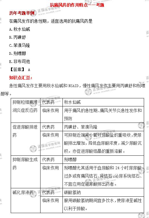
11

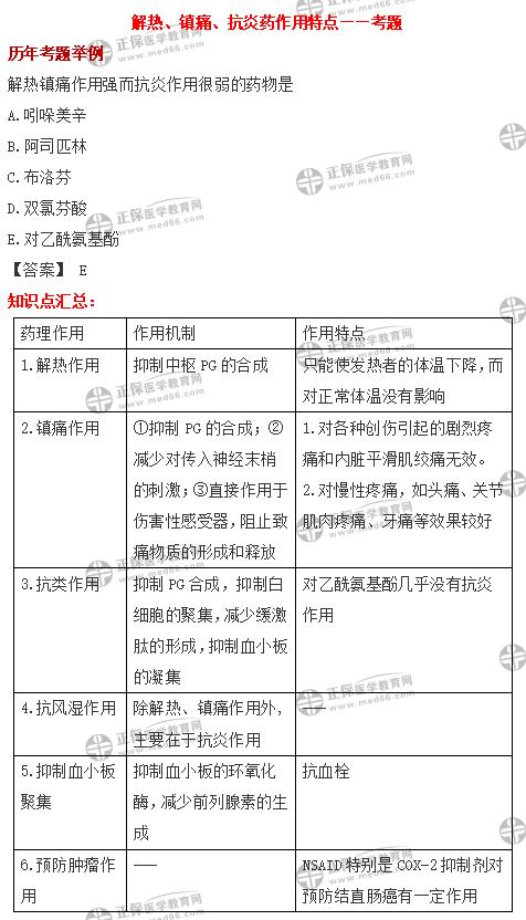
12

13

14

15

点击下载:

《药二》20个考点试题举例

医学教育网提醒:很多学霸考生表示,考前做做模拟练习题对于最后冲刺十分有益!希望以上内容能够对广大考生有帮助!医学教育网预祝各位考生获得理想的成绩!

相关推荐:

2020执业西药师必会计算题/药物化学/剂量经典试题3科汇总版

【通知汇总】2020年执业药师各省市考区划分/参考提示!

全国近期各通知汇总!执业药师考生必看!

2020年执业药师考试三次模考的做题正确率一览图!

【下载】2020年执业药师《法规》考前划重点!150条!

【医学教育网原创,转载请注明出处,违者必究】

正保医学教育网
上医学教育网 做成功医学人
打开APP
全部评论(0打开APP查看全部 >
精品课程

执业药师-无忧实验班

学霸同款好课

980起

查看详情
热点推荐:
0
0
0
评论
取消
复制链接,粘贴给您的好友

复制链接,在微信、QQ等聊天窗口即可将此信息分享给朋友
前往医学教育网APP查看,体验更佳!
取消 前往
您有一次专属抽奖机会
可优惠~
领取
优惠
注:具体优惠金额根据商品价格进行计算
恭喜您获得张优惠券!
去选课
已存入账户 可在【我的优惠券】中查看