执业药师考试

考试动态
复习指导
互动交流

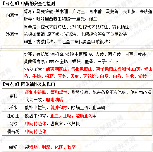
【全表格、全重点】《中药一》第一章“中药与药品质量标准”

伴随着春节的结束,2021年执业药师各科目备考都紧锣密鼓的开始了!你准备好了吗?以下是医学教育网内部资料,2021年《中药一》第一章“中药与药品质量标准”全表格、全重点整理!

1

2

3

4

5

6

7

2021年执业药师新课已上线火力全开,基础阶段课程陆续开通!快快投入到备考当中来吧~

医学教育网为广大学员准备了适合不同人群的课程班型,跟着专业师资学执业药师,更容易掌握哦。如果你还没有选到心仪的老师和课程,快来选购吧,总有一款适合你!马上报课学习>>

相关推荐:

2020年执业药师电子证书开始查询啦!

最新《药师法》草案!重点抢先看!每个执业药师考生都必须知道!

心中有数!2021年执业中药师4科全部章节244条考点细化!

授课老师整理:2021年执业药师《药一》40个考点练习!

【医学教育网原创,转载请注明出处,违者必究】

正保医学教育网
上医学教育网 做成功医学人
打开APP
全部评论(0打开APP查看全部 >
精品课程

执业药师-无忧实验班

学霸同款好课

980起

查看详情
热点推荐:
0
0
0
评论
取消
复制链接,粘贴给您的好友

复制链接,在微信、QQ等聊天窗口即可将此信息分享给朋友
前往医学教育网APP查看,体验更佳!
取消 前往
您有一次专属抽奖机会
可优惠~
领取
优惠
注:具体优惠金额根据商品价格进行计算
恭喜您获得张优惠券!
去选课
已存入账户 可在【我的优惠券】中查看