执业药师考试

考试动态
复习指导
互动交流

原创!《药二》第一章精神与中枢神经系统疾病用药 秒杀口诀

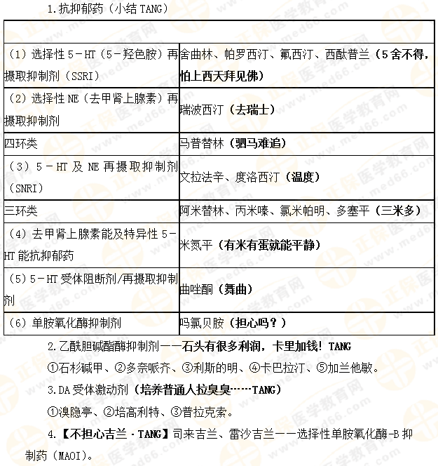
2021年《药二》复习是不是已经着手开始,是不是觉得越看越觉得看不下去,越看越觉得备考难?!看医学教育网专业师资汤以恒如何将执业药师复杂的知识简单化!汤神记忆法!“秒杀药二”只在于你选对了他!以下是第一章的内容,请考生查看!赶快收藏起来吧!

第一章精神与中枢神经系统疾病用药

1

2

3

4

5

以上即为“原创!《药二》第一章精神与中枢神经系统疾病用药 秒杀口诀”的相关内容介绍!医学教育网为广大学员准备了适合不同人群的课程班型,跟着专业师资学执业药师,更容易掌握哦。如果你还没有选到心仪的老师和课程,快来选购吧,总有一款适合你!马上报课学习>>

相关推荐:

2021年执业药师历年经典试题、考点刷,汇总篇!

2021年执业药师报考条件,常见问题解答!

终于来了!2020年执业药师纸质证书领取通知汇总!及证书办理进度一览!

2021年执业药师考试通知大全!考试报名|考区公开|继续教育|注册管理…

《药师法》发布进入倒计时!对考过执业药师证的有何影响?

正保医学教育网
上医学教育网 做成功医学人
打开APP
全部评论(0打开APP查看全部 >
精品课程

执业药师-无忧实验班

学霸同款好课

980起

查看详情
热点推荐:
0
0
0
评论
取消
复制链接,粘贴给您的好友

复制链接,在微信、QQ等聊天窗口即可将此信息分享给朋友
前往医学教育网APP查看,体验更佳!
取消 前往
您有一次专属抽奖机会
可优惠~
领取
优惠
注:具体优惠金额根据商品价格进行计算
恭喜您获得张优惠券!
去选课
已存入账户 可在【我的优惠券】中查看