执业药师考试

考试动态
复习指导
互动交流

7张表!2021年《药一》必会的药剂学重要辅料都在这了!(1)

↓点击下方,切换内容↓

近日,各位考生对于执业药师备考相关内容非常关注,你目前复习到什么阶段啦?为了帮助大家备考,小编整理了“7张表!2021年《药一》必会的药剂学重要辅料都在这了!(1)”,具体内容如下,请考生查看!

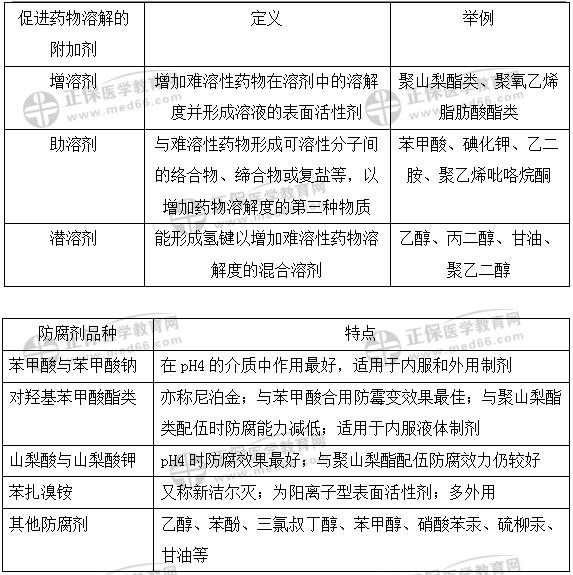
111

112

113

114

以上即为“7张表!2021年《药一》必会的药剂学重要辅料都在这了!(1)”的全部内容,更多执业药师考试备考资料请持续关注医学教育网!希望对你有用!

相关推荐:

2021执业药师各科目全年三个阶段学习重点、学习方法均不同!

执业药师进医院实训!打通社区安全用药的最后一公里!

事关60万执业药师,继续教育全部的事儿都在这了!

2021年执业药师报考,4大特殊政策公开!考生必看!

刷题神器:2021执业药师30天掌握30个重要考点、狂刷90题!

正保医学教育网
上医学教育网 做成功医学人
打开APP
全部评论(0打开APP查看全部 >
精品课程

执业药师-无忧实验班

学霸同款好课

980起

查看详情
热点推荐:
0
0
0
评论
取消
复制链接,粘贴给您的好友

复制链接,在微信、QQ等聊天窗口即可将此信息分享给朋友
前往医学教育网APP查看,体验更佳!
取消 前往
您有一次专属抽奖机会
可优惠~
领取
优惠
注:具体优惠金额根据商品价格进行计算
恭喜您获得张优惠券!
去选课
已存入账户 可在【我的优惠券】中查看