执业药师考试

考试动态
复习指导
互动交流

超全!《药二》近2年新增考点模拟题+考点整理!收藏!

2020年执业药师各科目考试教材变动是近5年最大的一次!2021年对部分内容也进行了修订,那么,根据2021年执业药师最新版教材,医学教育网整理了近两年新增考点模拟题+考点整理!有习题,有答案解析,更有相应的考点整理!考生请务必收藏好!以方便后续备考时使用!

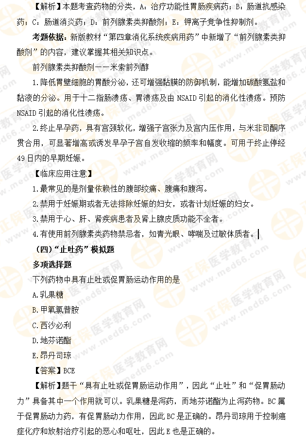
1

2

3

4

5

6

7

8

9

10

11

12

13

14

2021年执业药师考试时间确定为10月23、24日,距离考试越来越近,2021年执业药师考生们,别再拖了,赶紧学起来吧!好多人都在你看不到的地方默默努力着!网校执业药师课程正在陆续更新中,没跟上进度的考生可以抓紧了!执业药师2021年新推多个班型,为不同学员量身打造,带你高效备考2021年执业药师!马上报课学习>>

相关推荐:

【收藏】2021执业药师7科学习计划表!细化到每一天!

下载并打印!全表格总结2021年执业药师高频考点 7科汇总版!

2021执业西&中药师6整本书划重点,共计900个,点击下载!

1年时间,执业药师和药学(中药学)职称可兼得?!

【医学教育网原创,转载请注明出处,违者必究】

正保医学教育网
上医学教育网 做成功医学人
打开APP
全部评论(0打开APP查看全部 >
精品课程

执业药师-无忧实验班

学霸同款好课

980起

查看详情
热点推荐:
0
0
0
评论
取消
复制链接,粘贴给您的好友

复制链接,在微信、QQ等聊天窗口即可将此信息分享给朋友
前往医学教育网APP查看,体验更佳!
取消 前往
您有一次专属抽奖机会
可优惠~
领取
优惠
注:具体优惠金额根据商品价格进行计算
恭喜您获得张优惠券!
去选课
已存入账户 可在【我的优惠券】中查看