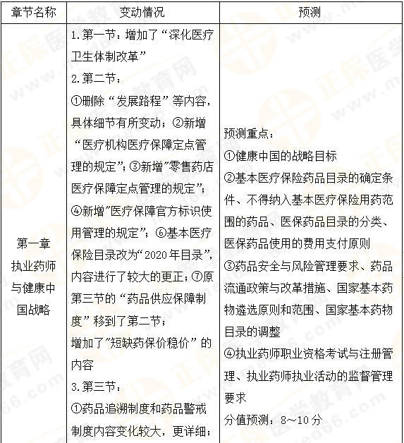
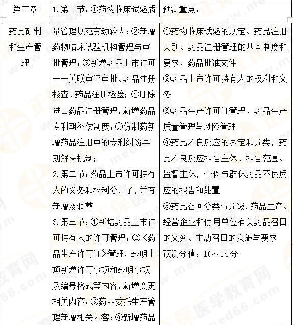
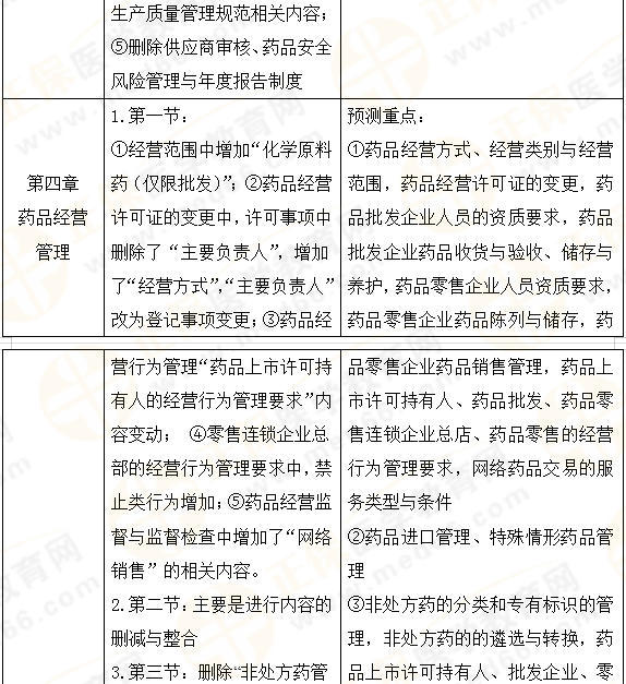
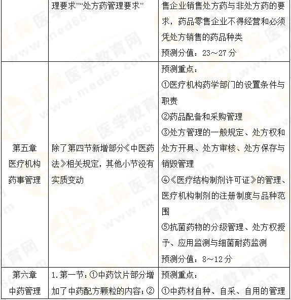
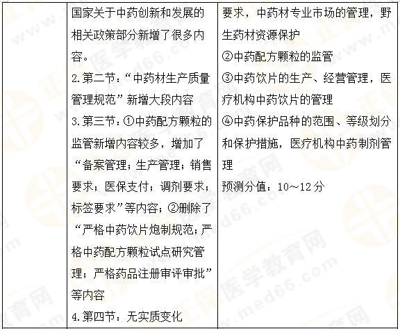
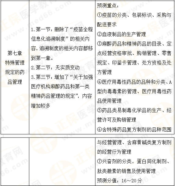
千呼万唤始出来,翘首企足已久的2021年《药事管理与法规》的官方教材终于与大家见面了,按照惯例(大纲、教材每年变化20%-30%),2021年教材内容总体变动约在30%,其中删除的内容与增加的内容比例相当,而变化的地方更多的是细节内容。立足于历年考情,小编预测2021年各章节分值与重要考点汇总如下:











纵观教材的变化,我们不难看出,2021年版教材更加强调规范药物市场,针对中药相关的规定有大面积新增,与新冠的大趋势有很大联系,充分说明《法规》的相关内容是与时俱进的。在复习的过程,有关新增的内容肯定是关注的重点,当然一些老考点依然是主打,这就要求我们在吸收新内容的同时,需要加强老考点的识记。因为以上列举的变动是比较宽泛的,细节的变动比较多,相当于变相加大了考试难度,我们需要引起足够的重视。另外,新教材也对一些往年比较难的考点进行了适当减负,比如假劣药量刑等,考虑是编书人想换一下往日的思路,与其学员都学不明白,不如换点其他的可考点。
总之一句话,《法规》考试就是阅读量大,陷阱多的考试,如何避坑是医学教育网全体老师的授课核心所在,希望网校的教学团队能为各位备考学员保驾护航,顺利通过药考!加油!
相关推荐:
超全!执业药师大纲大变后,近2年新增考点模拟题+考点整理!
【收藏】2021执业药师7科学习计划表!细化到每一天!
【医学教育网原创,转载请注明出处,违者必究】