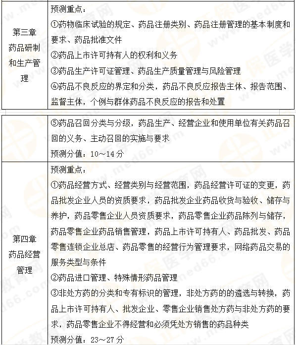
转眼间来到2021年4月份的最后一天,你目前备考到什么阶段了?还没复习的抓紧啦!备考必须划重点!2021年执业药师《法规》备考重点!快来下载吧!
点击下载: 2021年《药事管理与法规》考试教材划重点
另外6个科目的考试重点:
备考必须划重点!2021年《药一》150条备考重点!快下载!
备考必须划重点!2021年《药二》150条备考重点!快下载!
【点击下载】2021年《药综》150条备考重点!划重点!
点击下载!2021年《中药一》150条备考重点!整本书的重点!
快下载!2021年《中药二》150条备考重点!整本书的重点!
快下载!2021年《中药综》150条备考重点!整本书的重点!
准备好备考2021年执业药师考试了吗?针对不同人群,医学教育网设置了不同的班型,跟着专业师资学执业药师,备考效果事半功倍!快来选购吧,总有一款适合你!马上报课学习>>
相关推荐:
业余大专、特殊专业、高中毕业…TA们也能报考2021年执业药师考试?
【考试大纲】2021年执业药师考试大纲汇总!(附下载入口)
学渣秒变学霸 教科书式执业药师备考经验汇总
2021年执业药师8大利好政策!知道这些的人,早就备考啦!
执业药师-无忧实验班
学霸同款好课
¥980起
正保医学教育网客户端