执业药师考试

考试动态
复习指导
互动交流

很有用!2021年《药学综合知识与技能》100 考点+100 例题!

距离2021年执业药师考试仅剩最后4个多月了,如果你每天复习2个小时,那么你的复习时间仅剩最后的280个小时,相当于不到12天的时间!复习时间非常紧张,考生们千万别再继续拖了!以下是小编整理的2021年《药学综合知识与技能》100个考点+100个例题!最下方有下载入口,考生可自行下载!

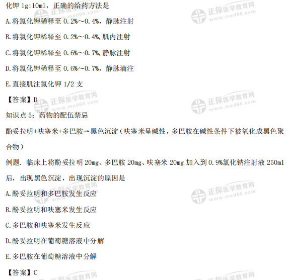
1

2

3

4

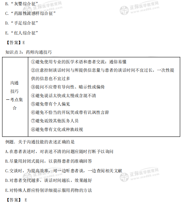
5

7

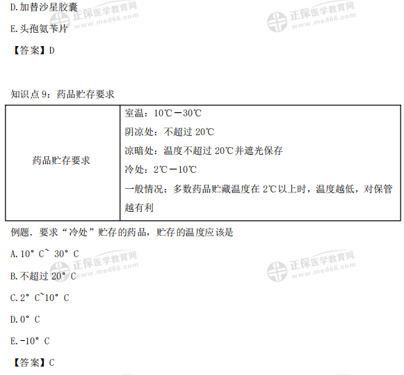
8

9

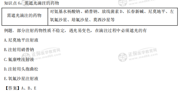
10

11

12

点击下载完整版PDF:  2021年《药学综合知识与技能》100个考点

想要尽早成为一名执业药师,尽早备考是你唯一的选择,医学教育网为广大学员准备了适合不同人群的课程班型,跟着专业师资学执业药师,更容易掌握哦。如果你还没有选到心仪的老师和课程,快来选购吧,总有一款适合你!马上报课学习>>

相关推荐:

【报名预约】2021年执业药师考试报名,一键预约提醒!

注意!中国人事考试网更新2021年执业药师考试报名条件!

禁止制造恐慌!2021年执业药师考试难度全面分析+备考提示!

2021执业药师报名有消息了?时间|材料|流程都确定了!

【医学教育网原创,转载请注明出处,违者必究】

正保医学教育网
上医学教育网 做成功医学人
打开APP
全部评论(0打开APP查看全部 >
精品课程

执业药师-无忧实验班

学霸同款好课

980起

查看详情
热点推荐:
0
0
0
评论
取消
复制链接,粘贴给您的好友

复制链接,在微信、QQ等聊天窗口即可将此信息分享给朋友
前往医学教育网APP查看,体验更佳!
取消 前往
您有一次专属抽奖机会
可优惠~
领取
优惠
注:具体优惠金额根据商品价格进行计算
恭喜您获得张优惠券!
去选课
已存入账户 可在【我的优惠券】中查看