执业药师考试

考试动态
复习指导
互动交流

最新整理!2021年《药一》高频考点80条!(一)

距离2021年执业药师考试仅剩最后百余天了,你目前复习完几个科目啦?为了帮助各位考生顺利完成复习,医学教育网为您整理了《药一》高频考点!以下是各科目各章节的精选习题!详情如下,请考生查看!

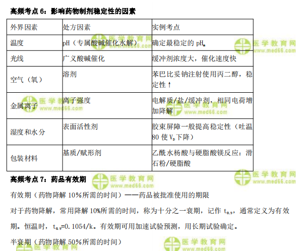
1

2

3

4

5

6

7

8

9

10

2021执业药师考试每科的备考都需要百余天(别急!2021执业药师每科100-126天 备考时间都还刚刚好!),那么想要备考2-4科的话,那么,现在起就要将上表的安排成倍速的成长,小编有两点建议:

1、增加每天的学习时间,目前安排表的每日备考时间是按照2个小时计算的,那么,你可以每天学4个小时,那么你的备考速度将成倍速提升!

2、加倍速听课!这将大大提升你的听课速度,加速完成各阶段学习!

2021年执业药师考试时间为10月23、24日,最后,小编再苦口婆心的说一句“2021年执业药师考生们,别再拖了,赶紧学起来吧!”。其实好多人都在你看不到的地方默默努力着!网校执业药师课程正在陆续更新中,没跟上进度的考生可以抓紧了!执业药师2021年新推多个班型,带你备考2021年执业药师马上报课学习>>

相关推荐:

报考在即!2021执业药师报考条件|时间|入口|详细流程|实例解答…

已经确定的!2021年执业药师报考 4个特殊政策!

2021年执业药师考试 7科每个章节的精选练习题!

2021年执业药师最新考试教材,7科圈出455条重难点!

正保医学教育网
上医学教育网 做成功医学人
打开APP
全部评论(0打开APP查看全部 >
精品课程

执业药师-无忧实验班

学霸同款好课

980起

查看详情
热点推荐:
0
0
0
评论
取消
复制链接,粘贴给您的好友

复制链接,在微信、QQ等聊天窗口即可将此信息分享给朋友
前往医学教育网APP查看,体验更佳!
取消 前往
您有一次专属抽奖机会
可优惠~
领取
优惠
注:具体优惠金额根据商品价格进行计算
恭喜您获得张优惠券!
去选课
已存入账户 可在【我的优惠券】中查看