执业药师考试

考试动态
复习指导
互动交流

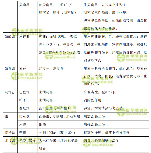
内含大量表格!2021《中药一》80个必背高频考点(31-40)

距离执业药师考试只有不到100天了,各位考生中药一复习的怎么样了?

没有的话要抓紧时间了呦~中药一是一个内容非常繁杂,难度较大的科目,因此医学教育网教务团队特为大家准备了2021执业药师《中药一》的80个必背高频考点!带大家1周拿下~

1

2

3

4

5

6

7

8

9

10

11

12

13

14

15

16

17

18

2021年执业药师考生要注意以下两点:

◆ 请有耐心的坚持,不可急躁。

◆ 执业药师《中药一》的知识点很难理解,记忆起来更是难。强行记忆不可取,多听、多看、多念。听老师的碎碎念,反复看勾划出来的重点,多在嘴里念叨各个重点规定,并且适当背诵。

总之,时间有限,各位考生抓紧时间学习吧!!考前没有方向、没有计划?

医学教育网冲刺刷题班仅需56小时,带领大家考前刷题,以题串点,讲练结合!早买早便宜!早买早学习!加入冲刺刷题班战队>

相关推荐:

全了!2021执业药师 7科560个必背高频考点!教务精选!

贯穿报考始终!2021执业药师考生的报考指南大全!

执业药师考前3个月!六大宝藏资料!缺一不可!

2021年执业药师考试 7科每个章节的精选练习题!

正保医学教育网
上医学教育网 做成功医学人
打开APP
全部评论(0打开APP查看全部 >
精品课程

执业药师-无忧实验班

学霸同款好课

980起

查看详情
热点推荐:
0
0
0
评论
取消
复制链接,粘贴给您的好友

复制链接,在微信、QQ等聊天窗口即可将此信息分享给朋友
前往医学教育网APP查看,体验更佳!
取消 前往
您有一次专属抽奖机会
可优惠~
领取
优惠
注:具体优惠金额根据商品价格进行计算
恭喜您获得张优惠券!
去选课
已存入账户 可在【我的优惠券】中查看