执业药师考试

考试动态
复习指导
互动交流

巧记!2021年《药一》重点内容记忆口诀(第3-4章)

已经到了7月底!距离报名越来越近了,很紧张是不是?紧张之余,你目前复习的怎么样啦?这些重点内容你都记住了吗?这不,医学教育网为你整理了《药一》全章节的记忆口诀!帮助你更顺利的备考!赶紧收藏起来吧!

第三章 常用的药物结构与作用

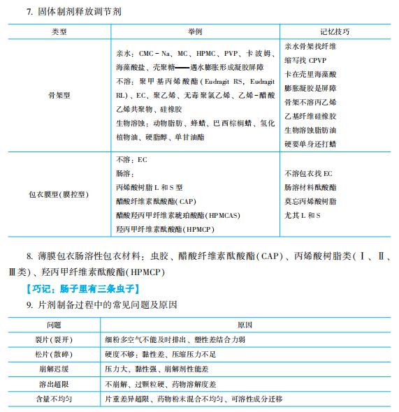
111

112

第四章 口服制剂与临床应用

113

114

115

116

117

118

2021执业药师考试每科的备考都需要百余天(别急!2021执业药师每科100-126天 备考时间都还刚刚好!),那么想要备考2-4科的话,那么,现在起就要将上表的安排成倍速的成长,小编有两点建议:

1、增加每天的学习时间,目前安排表的每日备考时间是按照2个小时计算的,那么,你可以每天学4个小时,那么你的备考速度将成倍速提升!

2、加倍速听课!这将大大提升你的听课速度,加速完成各阶段学习!

2021年执业药师考试时间为10月23、24日,最后,小编再苦口婆心的说一句“2021年执业药师考生们,别再拖了,赶紧学起来吧!”。其实好多人都在你看不到的地方默默努力着!网校执业药师课程正在陆续更新中,没跟上进度的考生可以抓紧了!执业药师2021年新推多个班型,带你备考2021年执业药师马上报课学习>>

相关推荐:

2021执业药师7科 全章节重要考点组卷练习!自行限时60分钟!

全了!2021执业药师 7科560个必背高频考点!教务精选!

贯穿报考始终!2021执业药师考生的报考指南大全!

执业药师考前3个月!六大宝藏资料!缺一不可!

正保医学教育网
上医学教育网 做成功医学人
打开APP
全部评论(0打开APP查看全部 >
精品课程

执业药师-无忧实验班

学霸同款好课

980起

查看详情
热点推荐:
0
0
0
评论
取消
复制链接,粘贴给您的好友

复制链接,在微信、QQ等聊天窗口即可将此信息分享给朋友
前往医学教育网APP查看,体验更佳!
取消 前往
您有一次专属抽奖机会
可优惠~
领取
优惠
注:具体优惠金额根据商品价格进行计算
恭喜您获得张优惠券!
去选课
已存入账户 可在【我的优惠券】中查看