执业药师考试

考试动态
复习指导
互动交流

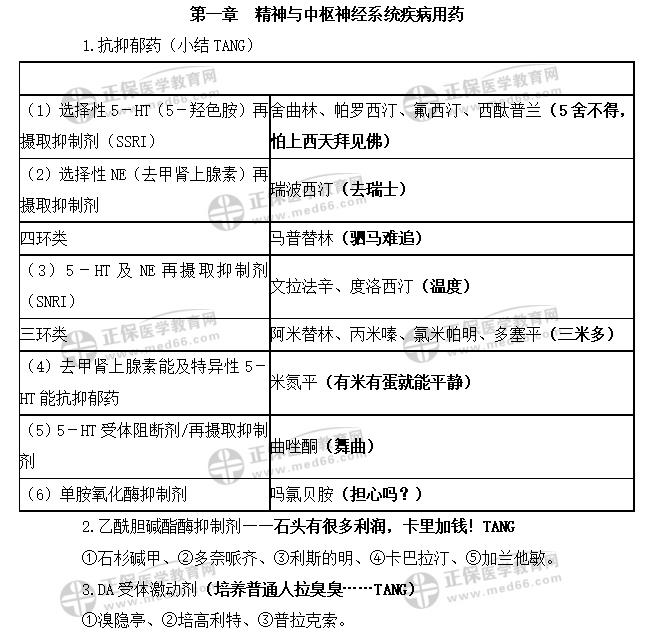
最后冲刺!2021年《药二》全章节速记口诀 一键全下载!

距离2021年执业药师考试仅剩最后10来天了!大家是不是复习的差不多了?为了帮助大家实现最后的冲刺,小编整理了《药二》全章节考点速记口诀!文末有下载入口!

只举例第一章:

1

2

3

4

5

《药二》全章节考点速记口诀,完整版下载: 2021年《药学专业知识(二)》记忆技巧口诀

距离2021年执业药师考试越来越近了!临近考试,大家要更紧张的备考才行!做题,记知识点!一样也不能少啊!最后,医学教育网小编提前预祝大家考试顺利通过!

相关推荐:

2021年执业药师考试时间/准考证打印/各地防疫通知/考点设置

总结!2021执业药师7科700个考点(每个考点都有练习题)

2021执业药师考生千万别做错这3件事!个个致命!

【医学教育网原创,转载请注明出处,违者必究】

正保医学教育网
上医学教育网 做成功医学人
打开APP
全部评论(0打开APP查看全部 >
精品课程

执业药师-无忧实验班

学霸同款好课

980起

查看详情
热点推荐:
0
0
0
评论
取消
复制链接,粘贴给您的好友

复制链接,在微信、QQ等聊天窗口即可将此信息分享给朋友
前往医学教育网APP查看,体验更佳!
取消 前往
您有一次专属抽奖机会
可优惠~
领取
优惠
注:具体优惠金额根据商品价格进行计算
恭喜您获得张优惠券!
去选课
已存入账户 可在【我的优惠券】中查看