备考执业药师,到底需要买教材吗?
相信这是众多药考考生普遍关心的问题,到底买还是不买呢?这是个循环问题点,毕竟官方教材的价格在那里摆着呢,四门课程算下来至少也得500元,买了就少了一顿像样的海底捞了。
作为医学教育网的资深小编,可以很明确的说,官方教材可以不用购买。理由如下:
1.性价比不高
四本官方教材不便宜,即使有些考生感觉不贵,认为可以接受,但是您确定您买了您就会看吗?据小编所知,医学教育网购买教材的考生基本不看书,首先大部分考生都没有时间看书,执业药师是成考,并不是谁都会全职备考的;第二网校的课程就能满足考试需求,能看视频为什么选择看小说呢,您说对吧?节约用眼也是传统美德啊!
2.精编教材代替
许多聪明考生会选择精编版的教材替代官方教材,毕竟官方的书籍往往需要编写全面,涉及的细节多,但是基于考试角度,并不是所有的点都会有考查。所以更多的学员会选择精编版的教材,不仅条理清楚,而且重点突出,更能满足考生需求。
基于以上两点,真正购买官方教材的考生并不多。话说聪明的人,能省则省。对于习惯于采用传统学习方式、习惯于看纸质书的考生们,小编建议您可以选择一些速记类型的书籍,涉及容易忘记的考点可以在速记书上勾画,同时也便于携带,方便利用碎片化时间学习,比如上、下班路上等。
医学教育网深知广大考生的学习需求,网校每年都会发售执业药师考点速记类纸质书籍——即《考点速记蓝宝书》,此书“导图速记”部分会对各科目各章考点进行知识点梳理。以《中药学专业知识(一)》为例,截图如下:

以上思维导图中全面展示了“中药材生产”项下的所有内容,并针对重要考点有星星标识,同时各个考点也有具体内容展开,一目了然。
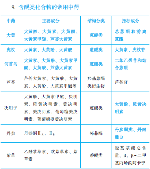
有些考生可能想到了,如果是大的考点该怎么看呢,思维导图肯定显示不出来吧。这个问题提的很好,网校针对此种情况,会将具体考点进行展开,也就是本书的另一个“考点速记”板块,如含醌类化合物的常用药物,《考点速记蓝宝书》的展示方式如下:

针对含醌类化合物的常用药物进行三个维度的归纳,同时针对考试重点进行变色处理,条理更加明晰。
经过上述分析,我想大家应该对药考要不要买官方教材有了一定的了解了吧!
如果您想买考点速记类书籍,医学教育网的《考点速记蓝宝书》是一个不错的选择哦,此书浓缩了近6年的考点精华,您值得拥有。另外,网校还有按章节训练的《1200题》,以及综合训练类的《6套模拟试卷》哦!有需求的考生可以在网校官网的书店选购(点击进去>)。
希望各位考生在医学教育网的保驾护航下,2022年顺利通过考试,加油!
相关推荐:
赶紧收藏!2022年执业药师各章节记忆口诀 7科汇总!
关于2022年执业药师考试报考条件的15个问答!新考生必看!
官方发文!2021执业药师职业资格证书12大常见问题解答!
【7科】2022执业药师第6周学习计划正式开启!(附习题)