执业药师考试

考试动态
复习指导
互动交流

2022《药综》第十三章 恶性肿瘤 重点内容记忆口诀!

↓考生点击下方,切换内容↓

转眼间已经步入2022年新考期,你准备好备考2022年执业药师考试了吗?以下是小编整理的“2022《药综》第十三章 恶性肿瘤 重点内容记忆口诀!”,详情如下,请考生查看!

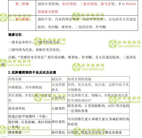
1

2

11

111

112

113

114

医学教育网会在您的执业药师路上竭尽全力的帮助您!快开始执业药师的学习吧!执业药师这条路,其实并不难,就看你有没有竭尽全力,竭尽全力你就会看到一个不一样的世界。2022年执业药师备考辅导>>

相关推荐:

即将结束!2022执业药师第11周学习计划 7科汇总(附配套习题)

赶紧收藏!2022年执业药师各章节记忆口诀 7科汇总!

全国各地执业药师福利政策大盘点!执业药师考生速看!

终于来了!2021年执业药师纸质证书领取通知汇总!

【医学教育网原创,转载请注明出处,违者必究】

正保医学教育网
上医学教育网 做成功医学人
打开APP
全部评论(0打开APP查看全部 >
精品课程

执业药师-无忧实验班

学霸同款好课

980起

查看详情
热点推荐:
0
0
0
评论
取消
复制链接,粘贴给您的好友

复制链接,在微信、QQ等聊天窗口即可将此信息分享给朋友
前往医学教育网APP查看,体验更佳!
取消 前往
您有一次专属抽奖机会
可优惠~
领取
优惠
注:具体优惠金额根据商品价格进行计算
恭喜您获得张优惠券!
去选课
已存入账户 可在【我的优惠券】中查看