执业药师考试

考试动态
复习指导
互动交流

全表格整理2022《药一》100个考点+配套200个习题(1-5条)

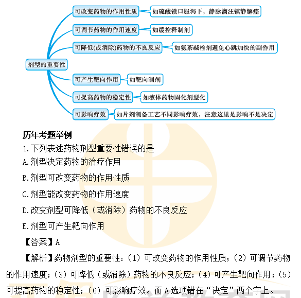
2022年执业药师备考正在火热进行中,你进行到哪一步啦?为了帮助各位考生顺利备考,小编整理了《药一》100个精选考点,每个考点附两个练习题,以下是1-5条,请考生查看!

1

2

3

4

5

6

7

8

9

10

11

12

13

14

医学教育网会在您的执业药师路上竭尽全力的帮助您!快开始执业药师的学习吧!执业药师这条路,其实并不难,就看你有没有竭尽全力,竭尽全力你就会看到一个不一样的世界。2022年执业药师备考辅导>>

相关推荐:

预习计划完结!2022执业药师第12周学习计划 7科汇总(附配套习题)

赶紧收藏!2022年执业药师各章节记忆口诀 7科汇总!

全国各地执业药师福利政策大盘点!执业药师考生速看!

终于来了!2021年执业药师纸质证书领取通知汇总!

【医学教育网原创,转载请注明出处,违者必究】

正保医学教育网
上医学教育网 做成功医学人
打开APP
全部评论(0打开APP查看全部 >
精品课程

执业药师-无忧实验班

学霸同款好课

980起

查看详情
热点推荐:
0
0
0
评论
取消
复制链接,粘贴给您的好友

复制链接,在微信、QQ等聊天窗口即可将此信息分享给朋友
前往医学教育网APP查看,体验更佳!
取消 前往
您有一次专属抽奖机会
可优惠~
领取
优惠
注:具体优惠金额根据商品价格进行计算
恭喜您获得张优惠券!
去选课
已存入账户 可在【我的优惠券】中查看