执业药师考试

考试动态
复习指导
互动交流

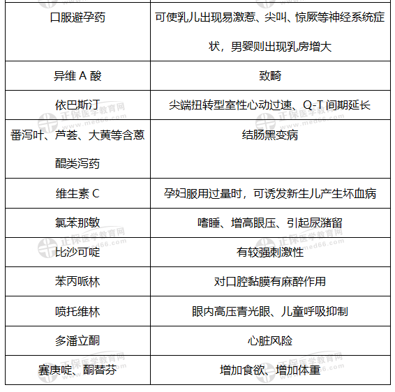
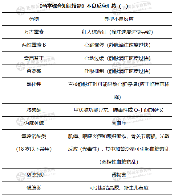
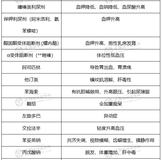
收藏!2022年《药学综合知识技能》54个典型不良反应汇总!

2022执业药师考试大家复习的怎么样?很多药考朋友备考出现了问题,医学教育网小编为您整理了“可收藏!执业药师《药学综合知识技能》不良反应汇总!”,希望能帮助您解决问题。

以下内容均为医学教育网内部资料!考生们自行收藏!其他机构转载请注明出处,违者必究!

1

2

3

4

5

以上内容您觉得如何?希望以上内容对广大考生有帮助,更多执业药师考试相关资讯请关注医学教育网。

相关推荐:

2022年执业药师备考(月规划、全天规划)+就业方向!

【背诵版】2022执业药师7章305个药理学知识(重点已标红)

【数据分析】2021年执业药师报考人数、参考率、通过率…大公开!

快收藏!2022年执业药师考试 7科各章节练习题来啦!

正保医学教育网
上医学教育网 做成功医学人
打开APP
全部评论(0打开APP查看全部 >
精品课程

执业药师-无忧实验班

学霸同款好课

980起

查看详情
热点推荐:
0
0
0
评论
取消
复制链接,粘贴给您的好友

复制链接,在微信、QQ等聊天窗口即可将此信息分享给朋友
前往医学教育网APP查看,体验更佳!
取消 前往
您有一次专属抽奖机会
可优惠~
领取
优惠
注:具体优惠金额根据商品价格进行计算
恭喜您获得张优惠券!
去选课
已存入账户 可在【我的优惠券】中查看