执业药师考试

考试动态
复习指导
互动交流

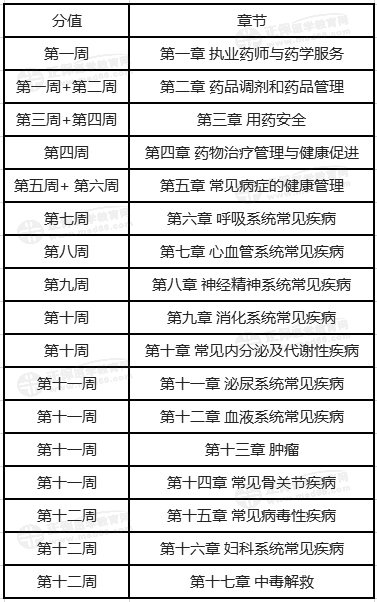
​2021年执业药师《药学综合知识与技能》复习计划时间表

已经有考生开始复习2021年执业药师资格考试了,有些考生因为是第一次备考执业药师,不知道应该怎样开始复习,怎样制定复习计划?执业药师考试的不同科目,复习计划时间安排也略有区别。医学教育网小编整理了“2021年执业药师《药学综合知识与技能》复习计划时间表”,希望可以帮助考生备考!

第一阶段:预习阶段

时间范围:现在—2021年大纲、教材公布(预计在4月中旬左右)

学习方法:在2021年新版教材、大纲公布之前,可以利用2020年教材、大纲复习。本阶段大家重点需要了解教材的章节体系,打好基础,为之后的复习做好准备。

第二阶段:基础学习阶段

时间范围:2021年新大纲、教材下发—7月

学习方法:按照各科目大纲要求,了解、熟悉、掌握教材知识点。这一阶段的复习,要求细致、全面。学习知识之后要用过做题运用知识、理解知识、掌握知识。

药综

第三阶段:强化提高阶段

时间范围:8月—9月

学习方法:多做题,通过做题巩固知识、查缺补漏,同时掌握做题方法、技巧。尤其要重视模拟练习题的作用,可以反复做试题、熟悉试题套路。

第四阶段:冲刺阶段

时间范围:9月——10月

学习方法:仍然是要做模拟试题,多做仿真模拟试题,模拟真实考试环境,熟悉考试时间分配。多看错题本上的知识、试题。

医学教育网提供执业药师考试备考经验、精炼知识点以及政策动态变化!预祝各位考生顺利通过执业药师考试

相关推荐:

执业药师考后这5个时间节点,事关查分领证注册,千万别出错!

【微信订阅】2020年执业药师考试成绩查询提前预约!

【审核】2020年执业药师考试哪些地区考后需要审核?

官网公布2020年执业药师考试成绩于12月下旬公布

20年执业药师各科目考试分值比例及21年复习指导!

正保医学教育网
上医学教育网 做成功医学人
打开APP
全部评论(0打开APP查看全部 >
精品课程

执业药师-无忧实验班

学霸同款好课

980起

查看详情
热点推荐:
0
0
0
评论
取消
复制链接,粘贴给您的好友

复制链接,在微信、QQ等聊天窗口即可将此信息分享给朋友
前往医学教育网APP查看,体验更佳!
取消 前往
您有一次专属抽奖机会
可优惠~
领取
优惠
注:具体优惠金额根据商品价格进行计算
恭喜您获得张优惠券!
去选课
已存入账户 可在【我的优惠券】中查看