执业药师考试

考试动态
复习指导
互动交流

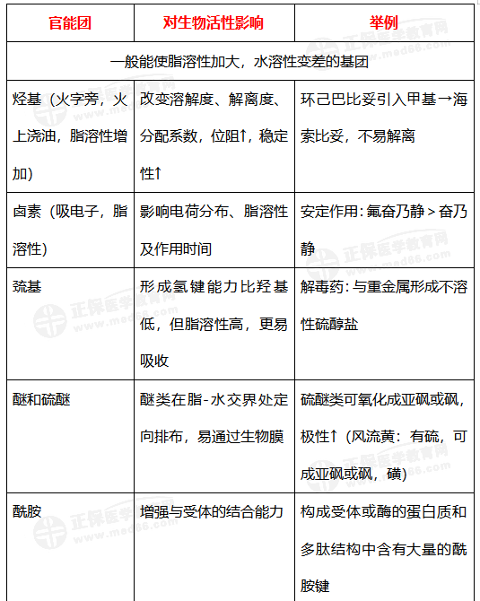
执业药师药一:药物结构中的取代基对生物活性的影响

2021执业药师考试时间在10月23-24日,而距离考试越来越近,不论你备考状态好与不好,希望以下的内容都可以帮助你备考,无则加勉,有则更好。

1

2

3

医学教育网提供执业药师考试备考经验、精炼知识点以及政策动态变化!更多执业药师考试相关知识请关注医学教育网!

相关推荐:

【3科3表汇总】21执业西药师难点速记|考点练习|必会计算!

【7天练习】2021执业药师重点知识+对应练习题,考前冲刺!

【注意】21执业药师考生:多省通知无核酸证明不得进入考场!

正保医学教育网
上医学教育网 做成功医学人
打开APP
全部评论(0打开APP查看全部 >
精品课程

执业药师-无忧实验班

学霸同款好课

980起

查看详情
热点推荐:
0
0
0
评论
取消
复制链接,粘贴给您的好友

复制链接,在微信、QQ等聊天窗口即可将此信息分享给朋友
前往医学教育网APP查看,体验更佳!
取消 前往
您有一次专属抽奖机会
可优惠~
领取
优惠
注:具体优惠金额根据商品价格进行计算
恭喜您获得张优惠券!
去选课
已存入账户 可在【我的优惠券】中查看