关于执业药师考试的知识点“《药一》知识点:注射剂的配伍变化的原因及举例”,为了帮助广大执业药师考生备考,医学教育网小编为大家整理出如下内容:
注射剂的配伍变化的原因及举例


经典练习题举例
1.临床上药物可以配伍使用或联合使用,若使用不当,可能出现配伍禁忌。下列药物配伍或联合使用中,不合理的是
A.磺胺甲(口恶)唑与甲氧苄啶联合应用
B.地西泮注射液与0.9%氯化钠注射液混合滴注
C.硫酸亚铁片与维生素C片同时服用
D.阿莫西林与克拉维酸联合应用
E.氨苄西林溶于5%葡萄糖注射液后在4h内滴注
【答案】B
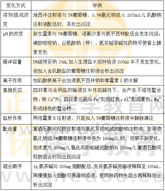
【解析】溶剂组成改变:某些含有非水溶剂的制剂与输液配伍,由于溶剂的改变使药物析出。如地西泮注射液与5%葡萄糖、0.9%氯化钠或0.167mol/L乳酸钠注射液配伍时,易析出沉淀。
2.引起注射剂配伍变化的原因有
A.溶剂组成改变
B.pH改变
C.缓冲容量改变
D.混合顺序改变
E.离子作用
【答案】ABCDE
【解析】本题主要考查注射剂配伍变化的主要原因。注射剂配伍变化的主要原因有:溶剂组成改变、pH改变、缓冲容量、离子作用、直接反应、盐析作用、配合量、混合的顺序、反应时间、氧与二氧化碳的影响、光敏感性和成分的纯度。
以上是医学教育网小编为大家整理的“《药一》知识点:注射剂的配伍变化的原因及举例”,希望以上内容对大家有帮助!更多执业药师考试相关知识请关注医学教育网!