关于执业药师考试的知识点“《药一》知识点:药物的作用机制”,为了帮助广大执业药师考生备考,医学教育网小编为大家整理出如下内容:
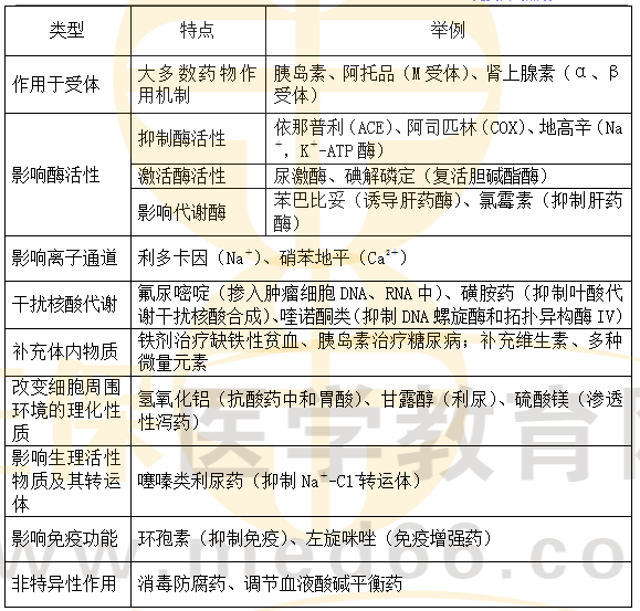
药物的作用机制

经典练习题举例
1.铁剂治疗缺铁性贫血的作用机制是
A.影响酶的活性
B.影响核酸代谢
C.补充体内物质
D.影响机体免疫功能
E.影响细胞环境
【答案】C
【解析】本题考点是铁剂治疗缺铁性贫血的作用机制,即补充体内物质。故本题选C。
2.根据药物作用机制分析,下列药物作用属于非特异性作用机制的是
A.阿托品阻断M受体而缓解胃肠平滑肌痉挛
B.阿司匹林抑制环氧酶而解热镇痛
C.硝苯地平阻断Ca2+通道而将血压
D.氢氯噻嗪抑制肾小管Na+-Cl-转运体产生利尿作用
E.碳酸氢钠碱化尿液而促进弱酸性药物的排泄
【答案】E
【解析】碳酸氢钠碱化尿液是利用自身酸碱性,属于非特异性作用机制。
以上是医学教育网小编为大家整理的“《药一》知识点:药物的作用机制”,希望以上内容对大家有帮助!更多执业药师考试相关知识请关注医学教育网!