2023年执业药师考试已经进入了备考阶段啦!很多考生朋友们都想把一些碎片时间好好利用起来,背诵掌握或者复习一些知识点。为了帮助大家备考,前段时间,医学教育网精心准备了知识点专题打卡活动第二期,很多考生朋友参与其中且收获满满,小编为大家分享一下《药一》大家反馈较多的知识点,今天是“混悬剂的稳定剂”,详情如下:

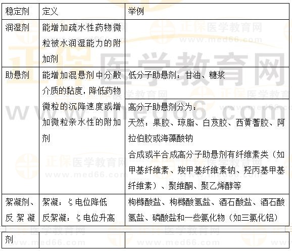
混悬剂的稳定剂

练习题
1.(单选题)下列属于混悬剂中絮凝剂的是
A.亚硫酸钙
B.酒石酸盐
C.硫酸盐
D.硫酸氢钠
E.硬脂酸镁
【正确答案】B
【答案解析】常用的絮凝剂有枸橼酸盐、枸橼酸氢盐、酒石酸盐、酒石酸氢盐、磷酸盐及氯化物等。
2.(单选题)下列哪种物质不属于混悬剂的助悬剂
A.甘油
B.阿拉伯胶
C.西黄蓍胶
D.羧甲基纤维素钠
E.羧甲基淀粉钠
【正确答案】E
【答案解析】羧甲基淀粉钠常用作片剂的崩解剂。
3.(单选题)混悬剂中使微粒Zeta电位升高的电解质是
A.润湿剂
B.反絮凝剂
C.絮凝剂
D.助悬剂
E.稳定剂
【正确答案】B
【答案解析】如加入电解质后使ζ电位升高,阻碍微粒之间的碰撞聚集,这个过程称为反絮凝,能起反絮凝作用的电解质称为反絮凝剂。
执业药师考试是有一定难度的,但把每天的碎片时间重视起来,背诵知识点,不图多,也能抓紧每一分!医学教育网小编为大家整理的“混悬剂的稳定剂”,感觉有帮助的小伙伴们第三期的知识点专题打卡活动可别错过啦!
相关推荐:
新版正保医学题库全新上线!学习做题新体验,药考生们冲呀!