药物的作用机制是执业药师《药学专业知识一》的重要考察内容,正在备考执业药师考试的考生们快来一起学习下相关专业知识吧!

练习题
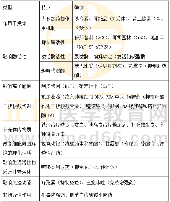
1.(单选题)铁剂治疗缺铁性贫血的作用机制是
A.影响酶的活性
B.影响核酸代谢
C.补充体内物质
D.影响机体免疫功能
E.影响细胞环境
【正确答案】C
【答案解析】本题考点是铁剂治疗缺铁性贫血的作用机制,即补充体内物质。故本题选C。
2.(单选题)碘解磷定解救有机磷中毒的机制是
A.作用于M受体
B.影响酶的活性
C.影响Na+通道
D.干扰核酸代谢
E.补充体内物质
【正确答案】B
【答案解析】碘解磷定使有机磷抑制的胆碱酯酶复活,因此碘解磷定的解毒机制是影响酶活性。
3.(单选题)磺胺类药物的作用机制
A.作用于受体
B.影响理化性质
C.影响离子通道
D.干扰核酸代谢
E.补充体内物质
【正确答案】D
【答案解析】磺胺类抗菌药通过抑制敏感细菌体内叶酸的代谢而干扰核酸的合成。
以上是小编为大家整理的关于执业药师《药学专业知识一》药物的作用机制的相关知识点及对应的题目,广大考生快快学起来吧!小编仅代表医学教育网预祝广大执业药师考生顺利通过执业药师考试!