药物的作用机制是执业药师《药学专业知识一》的常考点,为方便广大执业药师考生备考,小编为大家整理如下知识点及题目:

1.(单选题)铁剂治疗缺铁性贫血的作用机制是
A.影响酶的活性
B.影响核酸代谢
C.补充体内物质
D.影响机体免疫功能
E.影响细胞环境
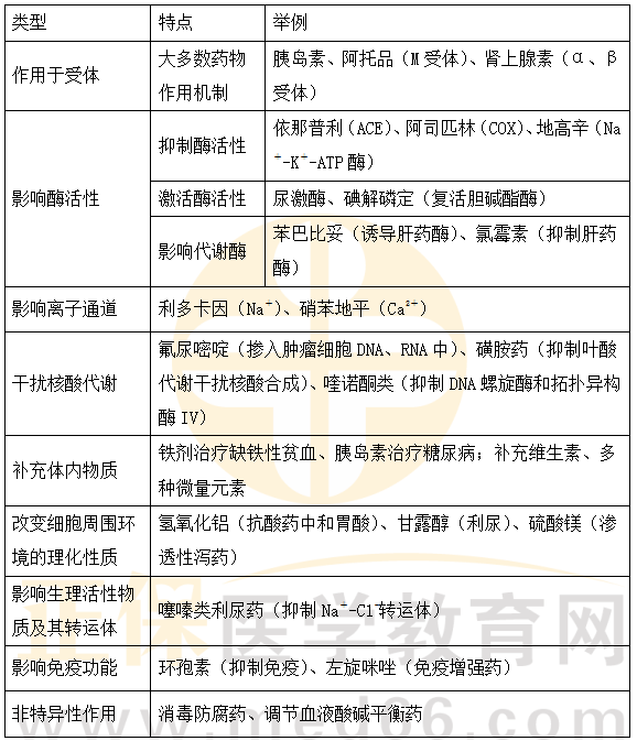
【正确答案】C
【答案解析】本题考点是铁剂治疗缺铁性贫血的作用机制,即补充体内物质。故本题选C。
2.(单选题)碘解磷定解救有机磷中毒的机制是
A.作用于M受体
B.影响酶的活性
C.影响Na+通道
D.干扰核酸代谢
E.补充体内物质
【正确答案】B
【答案解析】碘解磷定使有机磷抑制的胆碱酯酶复活,因此碘解磷定的解毒机制是影响酶活性。
3.(单选题)磺胺类药物的作用机制
A.作用于受体
B.影响理化性质
C.影响离子通道
D.干扰核酸代谢
E.补充体内物质
【正确答案】D
【答案解析】磺胺类抗菌药通过抑制敏感细菌体内叶酸的代谢而干扰核酸的合成。
以上是小编为大家整理的《药学专业知识一》常考点:药物的作用机制,希望对广大执业药师考生有帮助!