执业药师考试

考试动态
复习指导
互动交流

《药二》练习题:头孢菌素类药物相互作用及典型不良反应

学习是一个长期坚持的过程,对于考生而言,每天进步一点点,基础扎实一点点,日积月累,考试就会更容易一点点。医学教育网为大家准备了2021年执业药师《药二》头孢菌素类药物相互作用及典型不良反应及其配套练习题,希望成为大家备考的得力小帮手。

知识点5:头孢菌素类药物相互作用及典型不良反应

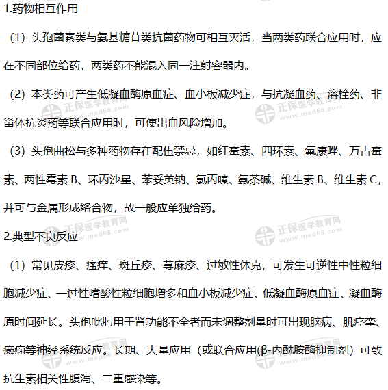
知识点5:头孢菌素类药物相互作用及典型不良反应1

知识点5:头孢菌素类药物相互作用及典型不良反应2

对应练习题

1.(单选题)与多种药物存在配伍禁忌,并可与金属形成络合物,故一般应单独给药的是( )

A.头孢孟多

B.头孢匹胺

C.头孢替安

D.头孢曲松

E.头孢甲肟

【正确答案】D

【答案解析】头孢曲松与多种药物存在配伍禁忌,如红霉素、四环素、氟康唑、万古霉素、两性霉素B、环丙沙星、苯妥英钠、氯丙嗪、氨茶碱、维生素B、维生素C,并可与金属形成络合物,故一般应单独给药。

2.(多选题)服药期间饮酒(包括中药药酒),可能导致双硫仑样反应的头孢菌素有( )

A.头孢噻肟

B.头孢氨苄

C.头孢呋辛

D.头孢哌酮

E.头孢曲松

【正确答案】DE

【答案解析】有双硫仑样反应的头孢菌素类:头孢孟多、头孢替安、头孢尼西、头孢哌酮、头孢甲肟、头孢匹胺和头孢曲松。

没有双硫仑样反应的头孢菌素类:头孢拉定、头孢氨苄、头孢呋辛酯、头孢克洛、头孢丙烯、头孢噻肟、头孢他啶、头孢唑肟、头孢克肟、头孢地尼、头孢他美酯、头孢吡肟等。

3.(多选题)以下属于头孢菌素类的不良反应有( )

A.过敏性休克

B.可逆性中性粒细胞减少症

C.脑病、肌痉挛、癫痫

D.二重感染

E.光敏反应

【正确答案】ABCD

【答案解析】头孢菌素类典型不良反应:常见皮疹、瘙痒、斑丘疹、荨麻疹、过敏性休克甚至死亡。可发生可逆性中性粒细胞减少症、一过性嗜酸细胞增多和血小板减少症、低凝血酶原血症、凝血酶原时间延长。头孢吡肟用于肾功能不全者而未调整剂量时,可出现脑病、肌痉挛、癫痫等神经系统反应。长期、大量应用(或联合应用β-内酰胺酶抑制剂)可致抗生素相关性腹泻、二重感染等。

不知道各位考生到现阶段复习的怎么样,还是要提醒大家抓紧学习!医学教育网为广大考生准备了适合不同人群的课程班型,跟着专业师资学执业药师,更容易掌握。如果你还没有选到心仪的老师和课程,快来选购吧,总有一款适合你!马上报课学习>>

【医学教育网原创,转载请注明出处,违者必究】

相关推荐:

【注意】21执业药师考生:多省通知无核酸证明不得进入考场!

【汇总】已有14地明确:执业药师证书效力等同职称!

【汇总】2021年执业药师西药、中药各科分值预测+备考重点

【汇总】2021年执业西药师各科各章节复习顺序推荐!

正保医学教育网
上医学教育网 做成功医学人
打开APP
全部评论(0打开APP查看全部 >
精品课程

执业药师-无忧实验班

学霸同款好课

980起

查看详情
热点推荐:
0
0
0
评论
取消
复制链接,粘贴给您的好友

复制链接,在微信、QQ等聊天窗口即可将此信息分享给朋友
前往医学教育网APP查看,体验更佳!
取消 前往
您有一次专属抽奖机会
可优惠~
领取
优惠
注:具体优惠金额根据商品价格进行计算
恭喜您获得张优惠券!
去选课
已存入账户 可在【我的优惠券】中查看