执业药师考试

考试动态
复习指导
互动交流

考前“能量充值”:2021执业药师《药综》100个考点+练习题

2021年执业药师考试时间在10月23、24日,考试时间近在咫尺,医学教育网小编为了帮助大家在考前进行一波“能量充值”,为大家整理了《药综》100个考点+练习题。

注意:大家可以在文末自行查看完整版的PDF!

知识点1

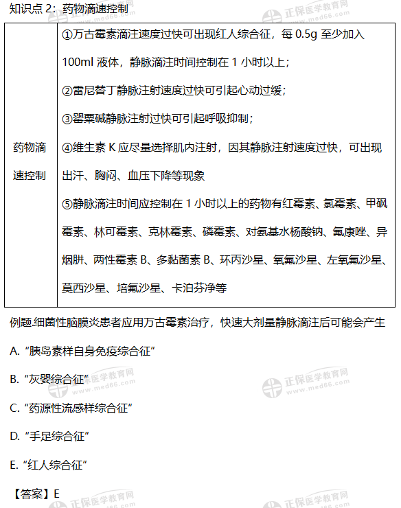
知识点2

点击查看完整版PDF:《药综》100个知识点+练习题

2021年执业药师的备考正在紧张进行中,抓紧时间的每分每秒,让你考取证书的愿望变成现实才是你这真正该做的事情!执业药师学习不偷懒,过执业药师不是一句空话,网校已经为你准备了多种学习班型,可以满足不同考生的学习需求,助力你备考。马上报课学习>>

【医学教育网原创,转载请注明出处,违者必究】

相关推荐:

【7天练习】2021执业药师重点知识+对应练习题,考前冲刺!

【注意】21执业药师考生:多省通知无核酸证明不得进入考场!

【汇总】2021年执业药师西药、中药各科分值预测+备考重点

正保医学教育网
上医学教育网 做成功医学人
打开APP
全部评论(0打开APP查看全部 >
精品课程

执业药师-无忧实验班

学霸同款好课

980起

查看详情
热点推荐:
0
0
0
评论
取消
复制链接,粘贴给您的好友

复制链接,在微信、QQ等聊天窗口即可将此信息分享给朋友
前往医学教育网APP查看,体验更佳!
取消 前往
您有一次专属抽奖机会
可优惠~
领取
优惠
注:具体优惠金额根据商品价格进行计算
恭喜您获得张优惠券!
去选课
已存入账户 可在【我的优惠券】中查看