执业药师考试

考试动态
复习指导
互动交流

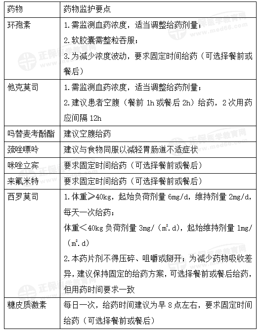
《药综》:器官移植患者用药——免疫抑制剂监护要点

2021执业药师考试大家复习的怎么样?很多药考朋友备考出现了问题,医学教育网小编为您整理了“《药综》:器官移植患者用药——免疫抑制剂监护要点”,希望能帮助您解决问题。

111

以上内容您觉得如何?希望以上内容对广大考生有帮助,更多执业药师考试相关资讯请关注医学教育网。

相关推荐:

【汇总】考前必看!21执业药师考前准备|有效证件|禁带物品...

【7科总结】2021年执业药师每科50个高频考点,可下载!

【3科3表汇总】21执业西药师难点速记|考点练习|必会计算!

正保医学教育网
上医学教育网 做成功医学人
打开APP
全部评论(0打开APP查看全部 >
精品课程

执业药师-无忧实验班

学霸同款好课

980起

查看详情
热点推荐:
0
0
0
评论
取消
复制链接,粘贴给您的好友

复制链接,在微信、QQ等聊天窗口即可将此信息分享给朋友
前往医学教育网APP查看,体验更佳!
取消 前往
您有一次专属抽奖机会
可优惠~
领取
优惠
注:具体优惠金额根据商品价格进行计算
恭喜您获得张优惠券!
去选课
已存入账户 可在【我的优惠券】中查看